项目名称
高校信息共享平台
项目介绍
在目前服务业极速发展的背景下,以学生为主体的消费人群急需一种综合性的服务平台,为此,我们计划建设集查询专业信息、各高校具体真实状况、校园生活日常服务于一体、综合性强、多元化的微信小程序,并建立相关社团或学生组织来运营此平台,运营团队每年更新,实现良性循环。此种信息共享平台一经建立并实现初步运营后,必将颠覆各类单一化网站和 APP,争取得到各学校的支持,逐步实现区域性发展,最终实现跨学校、跨地域、跨领域的通用一体化信息共享平台。
应用场景
- 高中生志愿填报
- 大学生校园生活
目标人群
每年 1000 余万高考考生、 2000 余万高中生以及 3700 万中国高校在校学生。
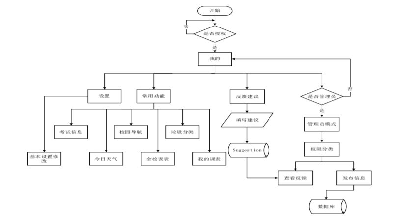
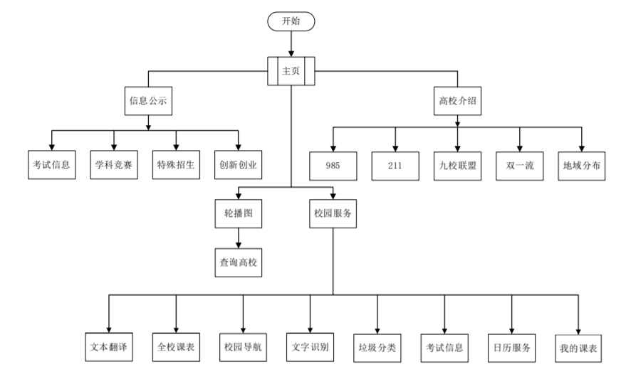
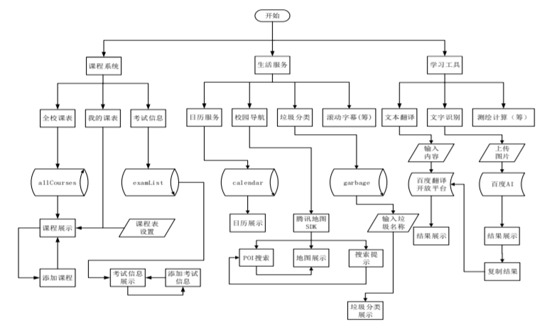
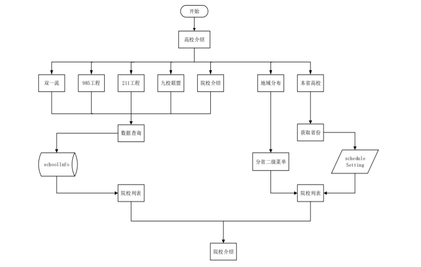
架构图
功能代码展示
// 百度AI图片识别
// 云函数入口文件
const cloud = require('wx-server-sdk');
const AipOcrClient = require("baidu-aip-sdk").ocr;
cloud.init()
var APP_ID = "12345678";
var API_KEY = "12345678";
var SECRET_KEY = "12345678";
var client = new AipOcrClient(APP_ID, API_KEY, SECRET_KEY);
// 云函数入口函数
exports.main = async (event, context) => {
const fileID = event.fileID;
const type = event.type;
const res = await cloud.downloadFile({
fileID: fileID,
});
const buffer = res.fileContent
const image = Buffer.from(buffer, 'binary').toString('base64');
if(type === '0'){
return await client.generalBasic(image).then(function(result) {
return result
}).catch(function(err) {
console.log(err);
});
}else if(type === '1'){
return await client.accurateBasic(image).then(function(result) {
return result
}).catch(function(err) {
console.log(err);
});
}else{
return await client.handwriting(image).then(function(result) {
return result
}).catch(function(err) {
console.log(err);
});
}
}
<!-- 课程表页面 wxml-->
<view class="container">
<view class="week-group">
<view class="month">{{nowmonth}}月</view>
<view class="week-info" wx:for="{{weeekList}}" wx:key='_id' style="width:{{weekWidth}}px">
<view class="week">{{item.day}}</view>
<view class="date">{{item.date}}</view>
</view>
<block wx:if="{{isWeekend}}">
<view class="week-info" wx:for="{{weekendList}}" style="width:{{weekWidth}}px">
<view class="week">{{item.day}}</view>
<view class="date">{{item.date}}</view>
</view>
</block>
</view>
<view class="courses-group">
<view class="order-group">
<view class="order" wx:for="{{courseNumList}}" wx:key='_id'>{{item}}</view>
</view>
<view class="day-course">
<view class="courses" style="width:{{weekWidth - 4}}px;" wx:key='_id' wx:for="{{coursesInfo}}" wx:for-item="coursesInfo" wx:if="{{coursesInfo.weekList[nowWeek]}}" >
<view class="course-info" bindlongpress="onDeleteCourseTap" data-index='{{index}}' style="margin-top:{{(coursesInfo.order-1 )* coursesInfo.duration * 204}}rpx; margin-left: {{(coursesInfo.day-1)*weekWidth}}px; height:{{coursesInfo.duration * 200}}rpx; background-color: {{colorList[index % 6].back}}; color: {{colorList[index % 6].color}};">
<view class="name">{{coursesInfo.course}}</view>
<view class="address">{{coursesInfo.address}}</view>
<view class="teacher">{{coursesInfo.teacher}}</view>
</view>
</view>
</view>
</view>
</view>
<view class="more">
<picker bindchange="onSelectWeekTap" value="{{nowWeek}}" range="{{weekTotalList}}">
<image src="cloud://gxxxgxpt-be7c7f.6778-gxxxgxpt-be7c7f-1259132835/images/icon/select.png" class="img-style" animation="{{animSelect}}" />
</picker>
<image src="cloud://gxxxgxpt-be7c7f.6778-gxxxgxpt-be7c7f-1259132835/images/icon/add.png" class="img-style" animation="{{animAdd}}" bindtap="onAddTap" />
<image src="cloud://gxxxgxpt-be7c7f.6778-gxxxgxpt-be7c7f-1259132835/images/icon/setting.png" class="img-style" animation="{{animSetting}}" bindtap="onSettingTap" />
<image src="cloud://gxxxgxpt-be7c7f.6778-gxxxgxpt-be7c7f-1259132835/images/icon/arrow_down.png" class="img-plus-style" animation="{{animMore}}" catchtap="onMoreBtnTap" />
</view>
<!-- 课程表页面 wxss-->
.container .week-group{
display: flex;
position: fixed;
width: 100%;
left: 0;
top: 0;
height: 100rpx;
background-color: #f6f6f6;
border-bottom: 1px solid #cdcdcd;
z-index: 2;
}
.week-group .month{
width: 45px;
font-size: 32rpx;
display: flex;
justify-content: center;
align-items: center;
}
.week-group .week-info{
display: flex;
flex-direction: column;
justify-content: center;
align-items: center;
}
.week-group .week{
font-size: 24rpx;
margin-bottom: 10rpx;
color: #4d4d4d;
}
.week-info .date{
font-size: 20rpx;
}
.container .courses-group{
margin-top: 100rpx;
display: flex;
}
.courses-group .order-group{
width: 45px;
display: flex;
flex-direction: column;
color: #4d4d4d;
z-index: 0;
}
.order-group .order{
height: 204rpx;
font-size: 30rpx;
display: flex;
justify-content: center;
align-items: center;
}
.courses-group .day-course{
display: flex;
flex-direction: column;
}
.day-course .courses{
position: absolute;
padding: 5rpx;
z-index: 1;
}
.courses .course-info{
flex-direction: column;
display: flex;
justify-content: center;
align-items: center;
width: 100%;
height: 100%;
border-radius: 15rpx;
}
.course-info .name{
font-size: 28rpx;
margin-bottom: 6rpx;
}
.course-info .address{
font-size: 24rpx;
margin-bottom: 6rpx;
}
.course-info .teacher{
font-size: 25rpx;
}
.more .img-plus-style {
height: 80rpx;
width: 80rpx;
position: fixed;
bottom: 80rpx;
right: 60rpx;
z-index: 10;
}
.more .img-style {
height: 80rpx;
width: 80rpx;
position: fixed;
bottom: 80rpx;
right: 60rpx;
opacity: 0;
z-index: 10;
}
项目效果截图






项目体验二维码
.jpg)
团队简介
这是个队由兰州交通大学张维科和东华理工大学李吉望组成,团队对小程序开发有浓厚兴趣,经常开发一些简单实用的小工具方便同学们的学习和生活。
张维科:兰州交通大学土木工程学院土木工程专业 2018 级在校生,高中时参加全国信息学奥林匹克联赛,获得省级奖一项,如今已学习过 C、C++、Java、python、Fortran 、HTML、CSS、JavaScript 等编程语言, 2019 年主持大学生创业训练计划一项,第五届互联网+全国大学生创新创业大赛获得校级三等奖并进入省赛,此外还获得其他多个校级创新类活动奖项。获得甘肃省“校长杯”足球联赛“优秀志愿者称号”,2019 年暑期参加兰州交通大学“筑梦成昆”暑期社会实践团,团队获得省级及以上奖励 15 项。
李吉望:性格开朗热情,能够很好的处理人际关系,可以更好更快地适应新的环境。性格外向,兴趣广泛,多才多艺。幽默风趣,话题广泛。能克服心理障碍及时表达想法,回应别人的需求。思维活跃容易接受新观念。不容易局限在自己的小圈子里,人脉广。我善于观察,注意细节;严于律己,宽以待人是我的人生座右铭;乐于吃苦,埋头苦干是我做事的态度;勇于创新,不怕失败,永不服输是朋友对我的评价;本人学习能力极强,喜欢钻研,压力越大动力就越大。并且学习刻苦认真,成绩优秀,名列前茅,品学兼优可熟练掌握各种办公软件使用,但最重要的是具有良好的团队精神。
