随着视频号功能不断完善,直播作为新的流量场景被越来越多商家关注,直播带货已成为各行各业的首选,但仍有很多商家不知道该如何入局。
尤其是刚起步的商家,搭建团队,写直播脚本都成为了难题,所以本文详细梳理直播前、直播中、直播后的核心内容,0基础也能上手。
01
直播前5大准备
直播前的准备是确保顺利开播的关键步骤,有助于提升直播间流量,实现目标转化,包括直播设备、团队搭建、直播设置、直播脚本、直播流量5个方面。
直播设备
1、手机
建议配备苹果手机和安卓手机各1部,提前测试保证可用,若出现异常情况可切换,1台用于直播,1台用于观看直播情况。
2、备用电源
准备充电宝,保障手机电量充足。
3、收音
使用耳机、麦克风进行直播,更好的收音,避免杂音。
4、手机状态
开播前关闭来电提醒,避免直播期间收到来电提醒,中断直播。
直播场景会影响流量与转化,根据自身需求搭建直播间,随着规模扩大,还需准备提词器、货架、摄像机、公告板、KT板/绿幕/电子屏等专业设备。
团队搭建
核心:主播(最重要)、运营、投手。
前期:2~3 人,主播+助理/运营。
中期:5人,主播+副播/助理+中控+运营/投手+客服。
后期:8人及以上,主播+副播/助理+场控+中控/运营/投手+摄像+客服/仓管。
直播设置
手机端开播方法:微信“发现” > 右上角人像图片 > 发起直播,点击“直播”。
设置直播主题,直播主题会在直播间内和视频号页面的直播入口呈现,主题要有吸引力,定位直播内容,突出直播亮点。
设置直播封面,直播封面会在直播首页、分享页面中展示,设置好的封面图能够吸引用户注意,提高点击率。
设置直播分类,更容易获得精准直播流量,例如:卖衣服的商家就选择购物-服饰家居即可。
设置直播模式,自定义观众范围,明确受众,如需进行直播测试,请点击【直播模式】中的【彩排】。
标记所在地,能吸引附近的人进入直播间,提高直播间点击量,适合线下门店商家使用。
设置美颜和滤镜,给观众带来更好的视觉体验。
电脑端开播方法:微信 > 左下角“☰” > 视频号直播工具,首次使用系统自动安装直播插件。
添加画面源,支持摄像头、窗口、屏幕、手机画面、游戏、图片视频、文本、歌词8种方式,按照页面提示操作。
以“窗口”为例,系统将自动识别当前电脑打开的“窗口”,找到需要直播的页面,按“确定”即可查看当前直播预览。
发起直播后,填写直播标题、直播分类、直播形式、确认无误后,点击“开始直播”。
直播脚本
准备开场话术、欢迎话术,开场话术非常重要,它不仅能吸引观众注意力,还为后续的销售奠定基础,以下是话术示例。
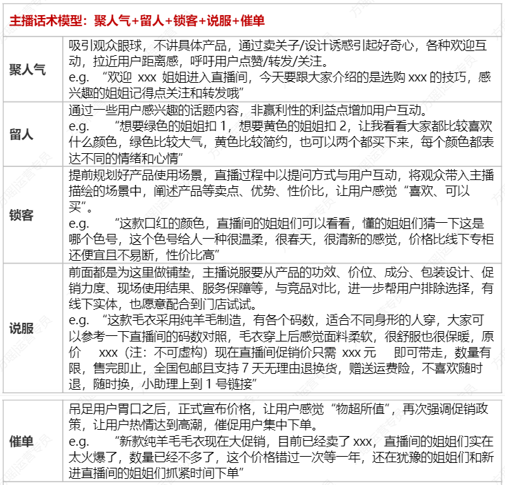
直播带货话术是直播带货中的关键一环,带货话术模型为聚人、留人、锁客、说服、催单、逼单6个步骤,以下是带货话术示例。
直播流量引入
直播预热做得好、预约人数多,开播后就会引入一批初始观众,通过吸引力的机制或内容,让用户留在直播间。
再结合带货话术或工具(抽奖)刺激用户互动、点赞、分享、评论、停留,更容易获得公域推荐流量。
除了高质量的内容作为基础,撬动公域流量推荐,私域流量的引入也很重要,如何引入私域流量?请继续往下看。
1、设置直播预告
创建直播预告生成二维码,将二维码分享到社群、朋友圈,预约成功、已经关注视频号、刷到短视频的用户都会收到提醒。
2、发布直播预热视频
直播前发布针对本场直播的短视频,视频内容可以介绍本次直播的活动及亮点,包括特价商品和抽奖活动等,吸引用户预约直播。
3、社群/朋友圈推广
商家可将之前设置好的直播预告、直播预热短视频发到社群、朋友圈进行推广,让用户提前了解直播内容,预约直播,快速积累开播流量。
4、分享员引流
微信小店分享员是视频号独有的一个带货群体,分享员通过转发直播间或商品链接到自己的朋友圈,好友下单得佣金的方式,给直播间带来流量。
5、公众号引流
还可发布公众号文章进行引流,内容包括直播优质商品介绍、活动环节、商品秒杀、抽奖环节等,通过图文、短视频多种形式介绍直播内容,加深用户印象。
公众号与视频号绑定后,直播时,常读的订阅号、订阅号信息流、订阅号对话框等位置都有「直播中」的强提醒,用户点击即可进入直播间。
6、小程序跳转直播间
若商家有自己的小程序,且小程序与视频号的主体相同或为关联主体,用户在小程序内就可直接跳转到直播间或在小程序内预约直播。
精美的直播间布置、抽奖活动、有吸引力的直播封面、低价秒杀、干货内容,都能吸引并留住公域流量用户,停留时间越长,平台推荐直播间的几率就越大。
02
直播中的重点内容
商品操作
1、商品上下架
上架:商品购物袋-添加商品-选择所需上架的商品-添加。
下架:商品购物袋-管理-选择所需下架的商品-移除。
2、商品讲解
商品购物袋-点击“讲解”-自动跳转显示该商品-购物袋-结束讲解。
3、商品置顶
商品购物袋-管理-选择所需置顶的商品-置顶。
4、预热开价
预热功能可隐藏/展示商品的完整价格,所有SKU都需设置专享价格与库存,专享价格需低于售卖价格,通过拉满福利制造惊喜,实现有效憋单,且不会违规。
商品购物袋-预热-设置专享价-设置专属价格与库存-确定-开始预热-购物袋-开价。
直播互动
1、商品介绍
直播中针对用户痛点,反复介绍商品卖点,强化用户记忆,刺激消费,引导用户购买,例如:几号链接的xx洗面奶,只需60元包邮到家,关注用户提问并及时解答。
2、抽奖功能
利用抽奖功能发起抽奖,观众根据商家设定方式参与抽奖(点赞、评论、关注),开奖时长、参与方式、中奖名额由商家自行设置,能活跃直播间氛围,提高用户留存。
发起抽奖:抽奖-选择抽奖类型-选择奖品-设置中奖名额、开奖时间、参与方式、兑奖方式-保存。
3、评论上墙
对于正面评论可长按评论打在公屏上,提高用户互动及留存,激发用户积极参与评论。
03
直播后的复盘
直播复盘
直播复盘是在每场直播后,对该直播的数据、失误、成功之处进行分析,发现问题,争取下场直播做得更好,优化每一场的直播质量,复盘重点包括:
回顾目标(对照目标和结果)+盘点结果(亮点和不足)+分析原因(成功和失败)+总结规律(经验和教训)。
1、数据回顾
包括:直播主题、时长、观看人数、最高在线人数、平均停留时长、点赞次数、总热度、新增粉丝数、销量、订单笔数、转化率等。
2、盘点失误
可以从“失误-导致结果-原因-解决措施” 的角度进行失误盘点。
3、总结规律
总结本场直播销售比较高的商品,分析其规律下次复用,针对销售较低的直播场次,完善过品流程,带货话术,不断优化直播质量。
