芳甸鲜花商城
应用介绍
芳甸鲜花是一个服务独立商户的内容完全可配置的商城微信小程序。满足个体商户拥有自己的商城App,以及开发者可以快速的完成接入,完成客户的需求。本项目的宗旨就是快好省(开发快,效果好,资源省)。
目标用户
独立商户,小程序开发者
主要功能
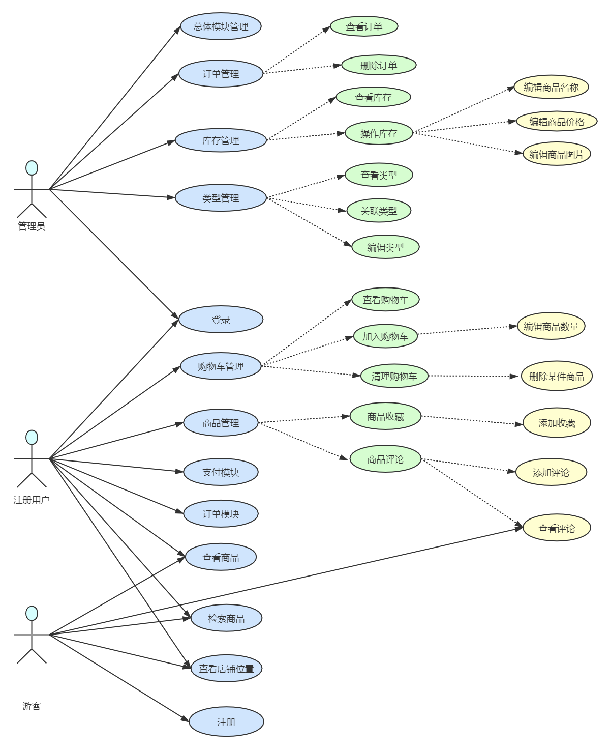
微信小程序
- 商品列表,商品详情。用户可以选择喜欢的商品进行下单购买,查看商品的详情介绍
- 购物车。购物车是所有商城必备的一个功能,用户将喜欢的商品加入购物车,在购物车里可以看到选购的商品,选择性的进行下单。
- 下单。用户除了可以将商品放入购物车中之外还可以直接下单。
- 支付。(目前是模拟支付,支付功能需要接入微信支付)
- 订单。用户可以查看购买记录,未支付、未完成、已完成等等的订单内容,也可以查看订单详情信息。
- 收藏。用户可以将喜欢的商品收藏
- 评价。用户可以对购买的商品进行评价
CMS内容管理系统
- 商品管理。商城最主要的还是商品,商家可以通过该功能上传商品信息,设置商品属性以及商品价格等等
- 类型管理。商城首页小程序类型列表分类信息管理。
- 订单管理。商家可以查看用户的下单情况已经订单进度情况。
效果图
架构图
实现思路
整个系统技术采用微信小程序+云函数(Nodejs)+ 云数据库 + CMS(React)+ 缓存(redis)。
小程序端通过https调用云函数接口获取提交数据,云存储保存系统需要的图片和音乐mp3文件。由于小程序里很多数据是不常变动的,为了提高接口速度,引入了redis,结合云函数实现数据缓存。
CMS系统同样通过https调用云函数接口管理数据。CMS系统登陆通过扫码实现,系统鉴权通过业内常用的JWT实现。
合理的利用websocket实现一些好玩的功能,比如订单推送等。

一个自己给自己加上名字的测试
一个自己给自己加上名字的测试