微信小店商家带货模式主要有3种:商家自营卖货、合作达人推广、开展推客分销。
然而,许多商家仍对达人与推客混淆不清,本文将从5大维度:核心定位、带货门槛、带货方式、分佣模式、合作方式来解析,为商家理清合作路径。
30s搞懂达人和推客:
达人是创作者在视频号或公众号上,创作短视频、直播带货、撰写图文,引导用户下单,达人赚佣金的形式,比如视频号原生达人有“郭亿易、搭配师乔教主”等。
推客是普通人在朋友圈、私聊、社群里,通过分享商家的商品、直播间、短视频,推荐好友下单,推客赚佣金的形式,是视频号独有的带货群体,其他平台没有这个功能。
01 核心定位差异
达人和推客的核心差异在于定位不同,达人有IP人设,前期一般通过垂直短视频内容增加粉丝,有粉丝基础和目标用户群体后,最终通过直播带货来变现。
推客主要通过分享商家的直播间、短视频来变现,你可以理解为:推客是一个推广员,商家负责内容生产和成交转化。
达人的流量来源依赖公域推荐,还要懂得如何获取公域流量,推客主要维系的是自己朋友圈的亲朋好友,依赖熟人关系。
02 带货门槛差异
第二个差异在于带货门槛,达人需要有直播带货能力、团队支持(中控、助播、投手)、短视频拍摄&剪辑能力、内容创作创新能力,更像是一个“自媒体创业者”。
推客不要求这些能力,推客通过分享商家的直播间、短视频到朋友圈来变现,适合不想露脸直播、不想拍视频,但又想增加副业收入的普通人,比如宝妈、学生党。
03 带货方式不同
达人的带货方式有很多,比如在优选联盟里选择自己感兴趣或者和自己视频相关的商品带货,大部分达人通过直播/短视频带货,此外,还可以接广告,赚广告费。
推客通过分享商品小程序、商品链接、商品海报、直播预约海报、直播间、挂车短视频、公众号文章到朋友圈带货。
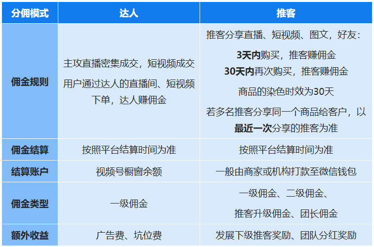
04 分佣模式差异
达人有IP人设,目标用户精准且垂直,通过直播选品布局、节奏控制、话术设计,刺激用户下单,主攻直播间密集成交,销售额越高,赚的佣金越多。
推客主要通过朋友圈、社群卖货,和达人不同的是,推客有一个染色机制,例如:推客从小程序分享商品给好友,好友30天自行搜索购买或在社群购买,推客也能赚佣金。
好友只要不经过其他推客分享的链接下单,推客自动获得佣金,如果有多名推客分享同一个商品给客户,佣金会计给最近一次分享的推客。
05 合作方式不同
1)商家怎么和达人合作?
进入微信小店后台,点击优选联盟,点击【开通】,设置联系方式,带货达人及带货机构可在带货详情页看到你的联系方式,点击【确认开通】即开通成功。
第二步,点击达人广场,查看想要合作的达人,达人类型又分为直播达人、短视频达人、公众号达人,商家可以在这里筛选更精准、更优质的达人。
第三步,点击达人列表里的【详情】按钮,即可查看该达人的联系方式,每天共有50次查看达人联系方式的机会,也可以直接发起合作。
除了主动找达人以外,商家也可以给商品设置推广计划,吸引达人合作,有普通推广、定向推广、专属推广3种方法,设置成功后,达人可以在选品中心选择商家的商品进行带货。
普通推广:所有达人可见,所有达人佣金相同。
定向推广:所有达人可见,对合作的达人额外设置定向的佣金。
专属推广:指定达人可见,可针对该达人设置佣金。
在筛选达人时,优先选择与店铺类目一致的达人(服饰商家找服装类主播),达人的粉丝群体与产品受众重合度越高,转化率越高。
优先合作直播观众数(>1万)、场均销售额(>50万)、达人评分≥4.5分的达人,提供免费寄样服务,针对头部达人提供独家高佣金政策。
2)商家怎么和推客合作?
商家在推客系统后台创建邀请二维码,用户扫码授权头像、昵称,绑定推客带货身份。
商家可以邀请忠实客户、内部员工、经销商、团购团长、社群群主、公众号创作者、达人博主成为推客。
3)达人二次转化,加入推客赚更多佣金
商家可以将达人资源进行二次转化,邀请达人成为推客,达人在不直播、不拍视频的时候,也能赚额外收入,主要有2种方式:
1、邀请达人成为商家的推客
达人有自己的变现方法,他的朋友圈也会沉淀很多资源,再加上IP属性加持,粉丝下单意愿更高,商家可以邀请达人成为推客,实现商品曝光和销量增长。
2、将达人的直播间、短视频授权给带货机构
带货机构邀请达人进行内容合作,将达人的直播间、短视频授权到推客分销小程序内,直播间和短视频经过推客二次转发,有助于提升流量和销量。
第一步:机构登录联盟带货机构管理平台,点击【推客带货】-内容合作-生成邀请二维码-达人扫描二维码-点击「开始合作」。
第二步:达人搜索服务号“微信小店带货助手",进入达人带货中心-点击左上角头像-内容推广,进行短视频或直播合作授权。
短视频合作:点击「全部视频」-选择合作时间-设置对应的服务费(即给带货机构的佣金率)-点击「完成」后授权成功。
直播合作:点击「新的直播合作」-选择合作时间-设置对应的服务费(即给带货机构的佣金)-点击「完成」授权成功。
注:达人填写佣金比例,即达人愿意拿出多少佣金给带货机构,比如填写50%,达人佣金收入100元,则分出50元给带货机构,由带货机构再分配佣金给推客。
以上就是达人和推客的核心区别,商家该怎么选呢?答案肯定是2个都要做,合作的达人、推客越多,才能扩大品牌曝光,撬动私域流量,更快提升销量。
