报白是什么?
视频号在市场当中的报白意思就是需要申请白名单的类目得提交申请来成为白名单一员,只有申请白名单成功的商家才算是报白成功能获得各方面的扶持,商家没有报白成功就直接入驻平台当中进行产品销售是违反规定的,会受到处罚。
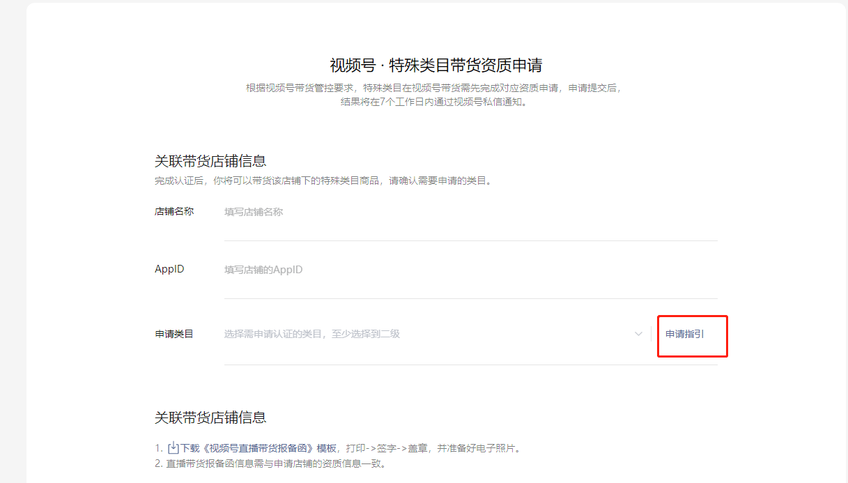
报白流程(示例:珠宝类目)
首先在视频号小店【申请特殊类目带货资质申请】中打开找到【申请指引】,在其中找到你需要报白的产品的定向准入标准公告。其他更多的准入标准可前往【视频号】-【创作者中心】-【带货中心】-【攻略】查看。
需要报白的珠宝类目如下:
在官方文档中查看需要准备的材料:
资质证明材料需填写:
若为定向邀约品牌,需要为官方文档品牌明细文档中的品牌。
商标权利人若为企业,需提供从企业主体至开店主体的授权文件(授权方不是法定代表人,应为企业主体):
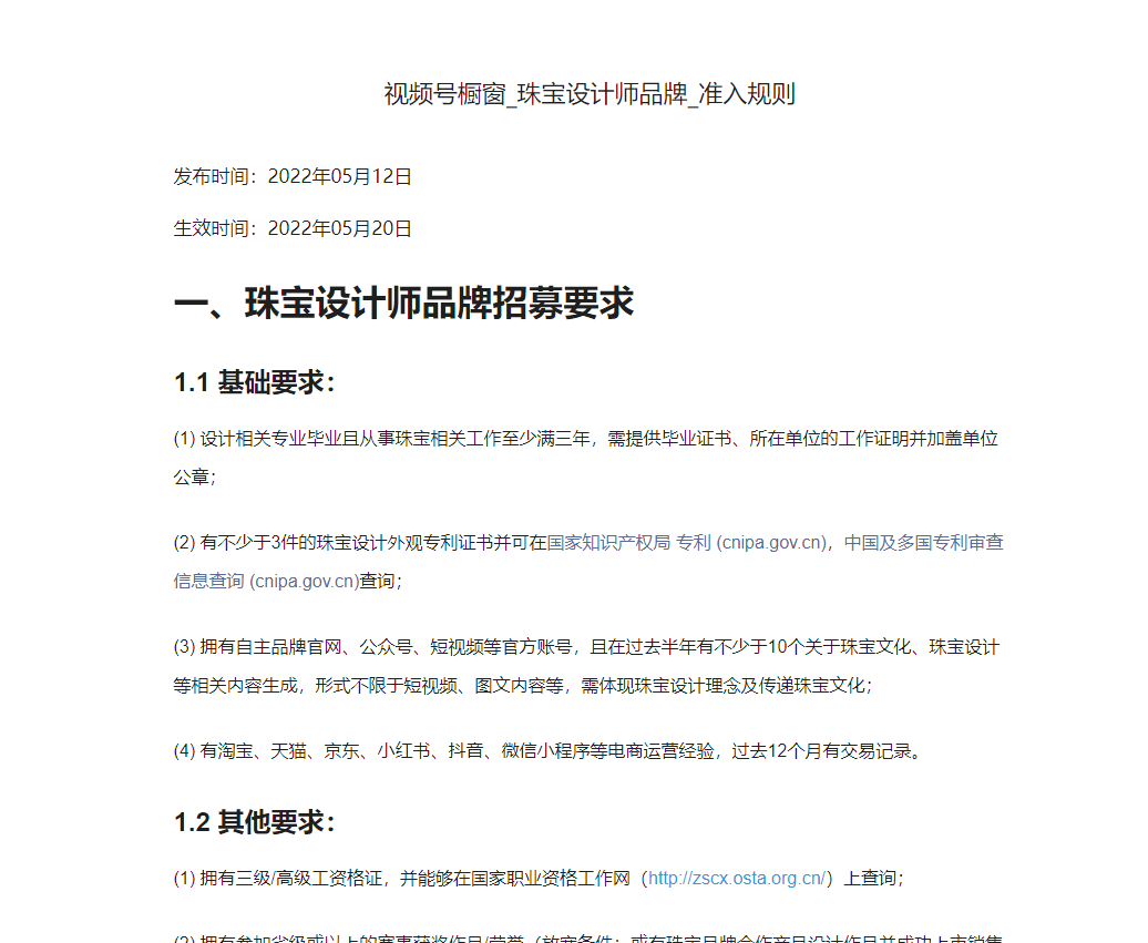
若为珠宝设计师品牌(适用于二级类目黄金、钻石、铂金、K金饰品、银饰),需要按照珠宝设计师品牌准入规则准备材料。
若定向品牌邀约名单中未含有的品牌,可填写问卷提交,待腾讯审查许可后定期更新至定向邀约品牌名单:
针对一级类目【珠宝首饰】下的二级类目均需要填写报备函,并予以附件上传平台审核,报备函模板:
需要注意的是,该类目需遵守《商家保证金管理规定(小商店、标准版交易组件版)》或《商家保证金管理规定(小程序、自定义版交易组件版)》中相关要求向腾讯缴存保证金,具体详见下表:
准备完成官方要求的材料后,可直接在视频号助手后台特殊类目带货资质申请中提交审核,同样审核时间为7个工作日内。除官方要求的保证金外,无需缴纳其他费用。
珠宝类目报白常见疑问
Q:提交定向准入资质申请,可以多个类目合并申请吗?
目前视频号橱窗系统暂时只可以单个类目资质申请,如有多个类目需要申请,请分开多次进行资料提交申请。比如珠宝首饰类的两个不同的二级类目:黄金和翡翠,需要分开两次进行提交申请。
Q:翡翠镶嵌类商品申请哪类资质?
申请二级类目翡翠资质即可。
Q:我是销售珍珠饰品的商家,销售的饰品有珍珠项链和耳饰,需要每个饰品都申请一次吗?
不需要的,同类目商品资质只需要提交一次,比如珍珠项链和珍珠耳饰,都属于珍珠材质的,只提交一次珍珠资质申请即可。
Q:【报备函】填写只需要提交报备函就可以了吗?
【报备函】资料除了提交报备函以外,还需要提交规则中要求的相关材料,比如营业执照、商标认证等内容。
Q:珍珠饰品是自有品牌,商标归属也是我们公司的,资料只需要提供商标证明是吗?
珍珠饰品申请自有品牌入驻方式,按规则提供对应的商标证明要求即可,详情请查看规则2.2.1【品牌信息】填写说明。
Q:所有的珠宝首饰类商品,都需要有【品牌信息】吗?
不同的二级类目所需的资质材料不同,认准自己所需申请的类目进行材料填写。
比如:翡翠、水晶玛瑙、彩宝、和田玉这类二级类目的商品则无需提交品牌信息。
【报备函】资料除了提交报备函以外,还需要提交规则中要求的相关材料,比如营业执照、商标认证等内容。
特别注意:目前【品牌信息】的资料需要和【报备函】一起提交,统一在【报备函】上传资料位置提交。
Q:需要提供的品牌信息,是只有该品牌公司才能进行入驻吗?
如果有相关品牌的授权,也是可以作为材料进行申请入驻的,具体详情可以查看规则公告里列举的内容。
Q:K金饰品显示需要商家准入资质满足“定向品牌邀约”和“珠宝设计师品牌”任一即可,是什么意思?
意思是视频号橱窗商家可以选择任一方式进行申请入驻。
比如“定向品牌邀约”,指的是平台品牌邀约的品牌类型,在列表中查询到自家品牌的,则可以采取这个方式进行申请入驻,如无,则可以采取“珠宝设计师品牌”的方式进行入驻。
Q:品牌信息的材料没有找到上传的入口?
目前品牌信息相关材料需在“报备函”处上传。
Q:如果一个平台有多个帐号,如何填写?
比如商家在天猫有两家店铺,填写店铺销量数据最好的一家即可。
Q:我是经营珍珠饰品的商家,没有实体店铺,【实体店铺经营】资料申请可以填公司的照片吗?
若无实体店铺,贸易公司类的可以提供公司办公场所实景图。
Q:我经营的翡翠产品只在视频号和其他平台经营过,没有在抖音、快手、淘宝参与过售卖,可以吗?
不可以,目前只支持抖音、快手、淘宝三家平台的外站数据,其他平台暂不考虑。
Q:不通过定向准入资质申请的话,还能继续提交吗?
不通过定向准入资质申请的视频号橱窗商家,申请界面会有反馈资质不通过的结果并附上说明,根据不通过的原因,进行调整对应的材料内容,重新提交即可。
Q:哪些材料需要录屏材料?
【资质证明材料】、【带货口碑】、【带货流水】这三类信息,除了上传截图材料以外,均需要提供录屏材料,详情记得按规则讲解要求进行上传。
详情规则可查看:《视频号橱窗_珠宝首饰类_定向准入标准》

其实报白,没有这么麻烦的