背景:2021年5月27日晚8点30分开始策划迁移公众号,迁移的目的为了是为了【留言】功能,因为从2018年开始注册的公众号都没有留言功能。
为了不浪费朋友时间,我直接把他的管理员转移给我微信小号了,方便我来回各种扫码。进入主题,开始迁移公众号,先看官方流程图:
迁移流程总耗时5天(可以缩短到3天)
开始发起迁移:
管理员(我的微信小号)扫码验证后出现迁移协议,就是下面这个图
输入目标账号原始ID(本公众号的原始ID)发送验证后,在目标账号管理员微信端(我的微信大号)允许即可
同意后下一步下载迁移公函
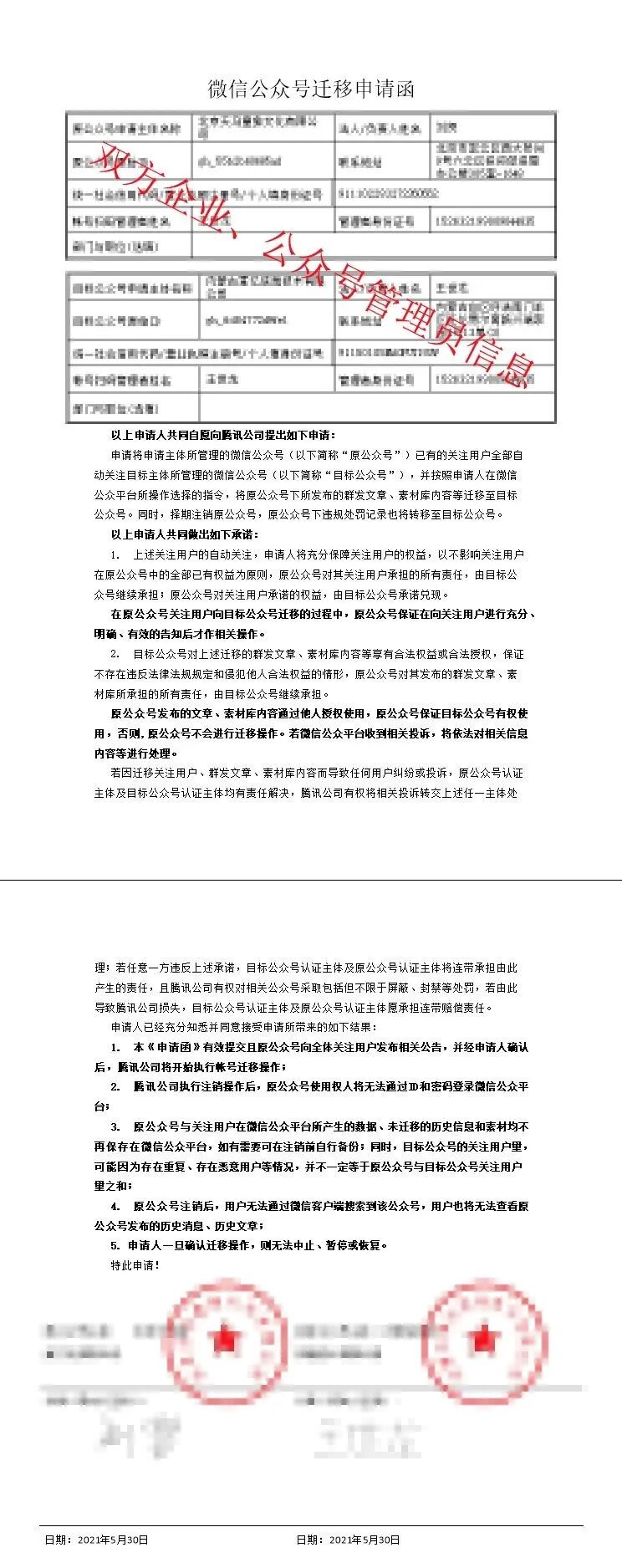
下载下来我们需要填写迁移双方基本信息,迁移公函需要双方盖章
继续准备资料办理公证书:原公众号营业执照、原公众号后台截图、原法人身份证正反面、目标公众号营业执照、目标公众号后台截图、目标法人身份证正反面,公众号后台截图。
准备好后开始办理公函公证书,可以在网上办理某宝1-2百左右。线下的话地图搜索:公证处,提前打电话问问能不能做公众号迁移公函公证书,问好了再去,大约3-5百左右。(下面是我的公证书)
然后我们上传这些资料去提交即可,最后支付300元。(如果资料传错了,有两次免费修改的机会,两次都错了那继续交300)
然后我们等着就好了,一般情况2、3天(工作日)就搞定了,期间会打电话确认,然后双方公众号管理员同意迁移,约1个工作日迁移成功。
至此公众号迁移功能已完成,整理一下我准备的资料。
最后做个timeline
2021年5月27日:和朋友沟通拿号
2021年5月28日:把朋友公众号管理员签到我的微信
2021年5月29日:开始准备迁移所有资料
2021年5月30日:TB线上办理公函公证书100,上传后支付300迁移费
2021年5月31日:迁移电话确认,双方管理员同意,迁移成功

都是留言功能惹的祸
好消息!公众号留言功能恢复
https://developers.weixin.qq.com/community/develop/article/doc/000ac42c3045601302219a5d061c13
请问下迁移后,目标公众号的的改名记录里有体现迁移过吗?会把源公众号的改名记录迁移过来吗?
不错,谢谢分享。
感谢大佬分享,难怪迁移代办服务那么贵。需要这么多步骤... 顺便问一下,如果两个号都是未认证的个人订阅号,如何互相迁移呢?
大佬,辛苦了。呕心沥血的教程。