平台小程序是指在一个统一的平台上集成了多个商家模块的小程序,为用户提供便捷的服务和产品展示。平台型小程序的出现,使得用户可以在一个应用中同时访问和使用多个商家的服务,而无需频繁切换不同的应用程序。这种集成的方式不仅提高了用户的便利性和体验,还为商家提供了更大的曝光机会和销售渠道。
一、为什么需要打通多个商家小程序身份?
由于每个商家小程序都有自己独立的用户信息(OpenID),用户在直播平台小程序上如何无缝地切换和使用不同商家的服务成为一个关键问题。然而在直播平台小程序是无法获取用户在商家小程序用户信息的,这个时候就需要一个整体的方案去实现身份打通。
以微盟直播[1]为例,它是微盟体系中需要打通商家小程序用户身份的直播平台小程序。微盟直播是一款依托于微信小程序的直播工具,是提供给各个微盟解决方案的商家新的营销方式,可360度展示商家商城的商品,在线直接销售,通过优惠券、抽奖、砍价等功能直接链接商家营销工具。商家通过运营直播内容,可以实现引流获客、促进交易、流量沉淀。
由于直播需要相关主体拥有特殊类目资质,微盟直播可以通过平台建设,帮助商家快速创建属于自己的直播间。通过打通商家小程序的身份信息,并结合微盟小程序框架 Titan[2] 的融合能力,在直播小程序中嵌入原商家小程序的商城业务模块,从而让直播和电商、交易形成闭环。
二、实现方式
平台小程序打通多个商家小程序身份的实现方式一般有两种:
2.1 授权登录
这是一种比较常见的实现方式。具体而言,商家在自己的小程序中提供一个授权登录的入口,用户可以通过该入口在商家小程序中登录并获取相应的身份信息。平台小程序则通过调用商家小程序的接口获取用户的身份信息,从而实现多个商家小程序身份的打通。
2.2 统一身份认证
这是一种比较高级的实现方式。具体而言,平台小程序和商家小程序均通过同一个身份认证中心进行身份认证。用户在任意一个小程序中登录后,就可以在其他小程序中实现自动登录,从而实现多个商家小程序身份的打通。
2.3 优缺点对比
三、微盟直播统一身份认证实践
在上述两种方法中,方案2能让用户无感知地实现身份打通,减少学习成本,因此微盟直播采用了这种方案。以下是微盟直播统一身份认证的实践过程。
3.1 业务背景
作为平台产品,微盟直播小程序既有自己的独立业务,也有商家的业务内嵌;
- 在直播场景下,有些能力是依赖商家体系的,比如,商家优惠券发放。
- 由于商家业务内嵌到直播小程序内,所以用户的身份信息也是依赖直播主体的。
3.2 方案确认
(注:后文“直播OpenID ”代表直播小程序OpenID,”商家OpenID“代表商家小程序OpenID)
3.2.1 基于直播业务的身份打通
由于直播自身业务相对独立,采用直播OpenID作为身份标识;建立直播OpenID和商家OpenID的关联关系则通过微盟直播公众号OpenID来实现。
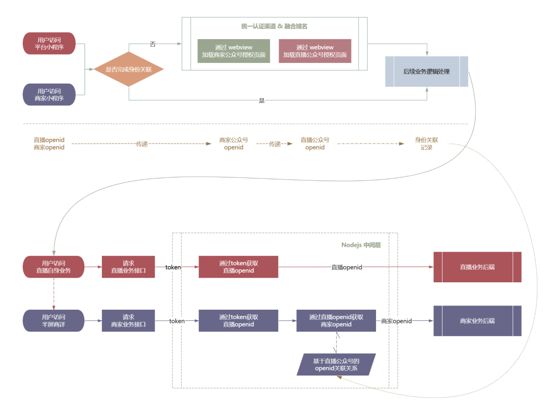
统一认证渠道
每个小程序的主体不一致,无法直接获取用户在不同小程序间 OpenID 的关联关系,这个时候我本就需要借助微信公众号的能力了。
微信小程序 WebView 组件是承载网页的容器,可以借助它来加载公众号的网页。可以准备一个特定公众号(微盟直播公众号)用于用户身份授权,一旦用户访问直播小程序或者商家小程序的时候让用户先通过 WebView 进行公众号的静默授权,这样就能获取每个用户相对于公众号的 OpenID。
跳转 WebView 前,可以把用户的直播OpenID或者商家OpenID一并传入公众号授权页,在授权页就能实现以公众号OpenID为基准关联不同小程序OpenID,至此不同小程序间的身份打通基本实现。
如果额外跳转商家公众号网页,获取用户的商家公众号OpenID,就可以进一步关联商家公众号身份。
融合域名
上面讨论了跳转商家公众号的场景,WebView 的使用是用限制的,WebView 指向网页的链接需提前登录微信公众平台[3]配置业务域名。如果在直播小程序打开不同商家的公众号页面,意味着需要将这些页面的域名都加进业务域名;但是业务域名有数量限制,所以需要将不同商家的公众号页面统一成的相同域名去避免业务域名的数量限制。
模块设计
用户首次访问小程序的时候,通过前置的统一认证渠道进行用户身份关联。方案中涉及的身份渠道一共有四个:直播小程序、直播公众号、商家小程序、商家公众号,其中直播公众号是不承载业务逻辑,仅作为不同渠道的身份关联桥梁。
3.2.2 基于商家业务的身份打通
商家业务基于商家主体实现,且已有完整交易逻辑,所以采用商家 OpenID 作为身份标识可以尽可能减少对原逻辑的影响;
Nodejs中间层拦截
得益于微盟前端体系 Nodejs 中间层代理的实现,小程序请求接口都会统一进入到Node 层,后续才会进入业务后端;Node 层可以对请求进行拦截,将请求中的直播OpenID转换成对应的商家OpenID,这样后端逻辑就能无感知兼容平台小程序发出的请求。
模块设计
有了 Nodejs 中间层和基于直播公众号的 OpenID 关联关系,可以让商家业务的请求自动附加上用户的商家OpenID 。
3.2.3 整体设计
通过直播公众号建立直播小程序和商家小程序的用户身份关联关系,用于实现直播业务场景;有了前者的关联关系,商家业务请求接口的时候 Node 层进行OpenID 替换,实现商家后端接口的无感知兼容。
3.2.4 设计优势
身份关联准确
相比用户手动关联账号,此方案能确保用户在不同小程序间的关联关系都来源同一微信号,确保了关联的准确性。
用户无感知无学习成本
身份关联主要是通过公众号静默授权实现的,只需用 WebView 组件打开授权页再进入正常小程序页面,无需用户理解和操作,用户无感知即可完成。
商家能力低成本复用
基于 Nodejs 中间层用户身份替换,只要嵌入妥善封装的商家小程序代码,相关能力即可快速在平台小程序应用,无需后端改造。
四、注意事项
在实现多商家小程序身份打通的过程中,有一些注意事项需要关注:
- 保护用户隐私:在获取用户身份信息时,要确保遵循相关法律法规和用户隐私政策,不要擅自泄露或滥用用户的个人信息。
- 优化用户体验:在实现身份打通的过程中,尽量减少用户的操作步骤,提供无感知的登录体验,以便用户更愿意使用平台型小程序。
- 技术实现的可靠性:在实现身份打通的技术方案时,要确保技术实现的可靠性和稳定性,防止因技术问题影响用户使用平台型小程序的体验。
- 适应性:由于不同商家的小程序可能存在差异,实现身份打通的方案应具有一定的适应性,能够兼容不同商家小程序的接口和规范。
五、总结
通过以上分析和实践,了解了在平台型小程序中实现多商家小程序身份打通的需求和方法。主要方式有授权登录和统一身份认证两种。在实现过程中,需要注意保护用户隐私、优化用户体验、确保技术实现的可靠性和适应性等方面。微盟直播的实践证明,通过合理的技术方案和设计,能够实现平台型小程序与多个商家小程序之间的身份打通,从而为用户提供更便捷、高效的购物体验。

这个有用。mark一下。