收藏
回答

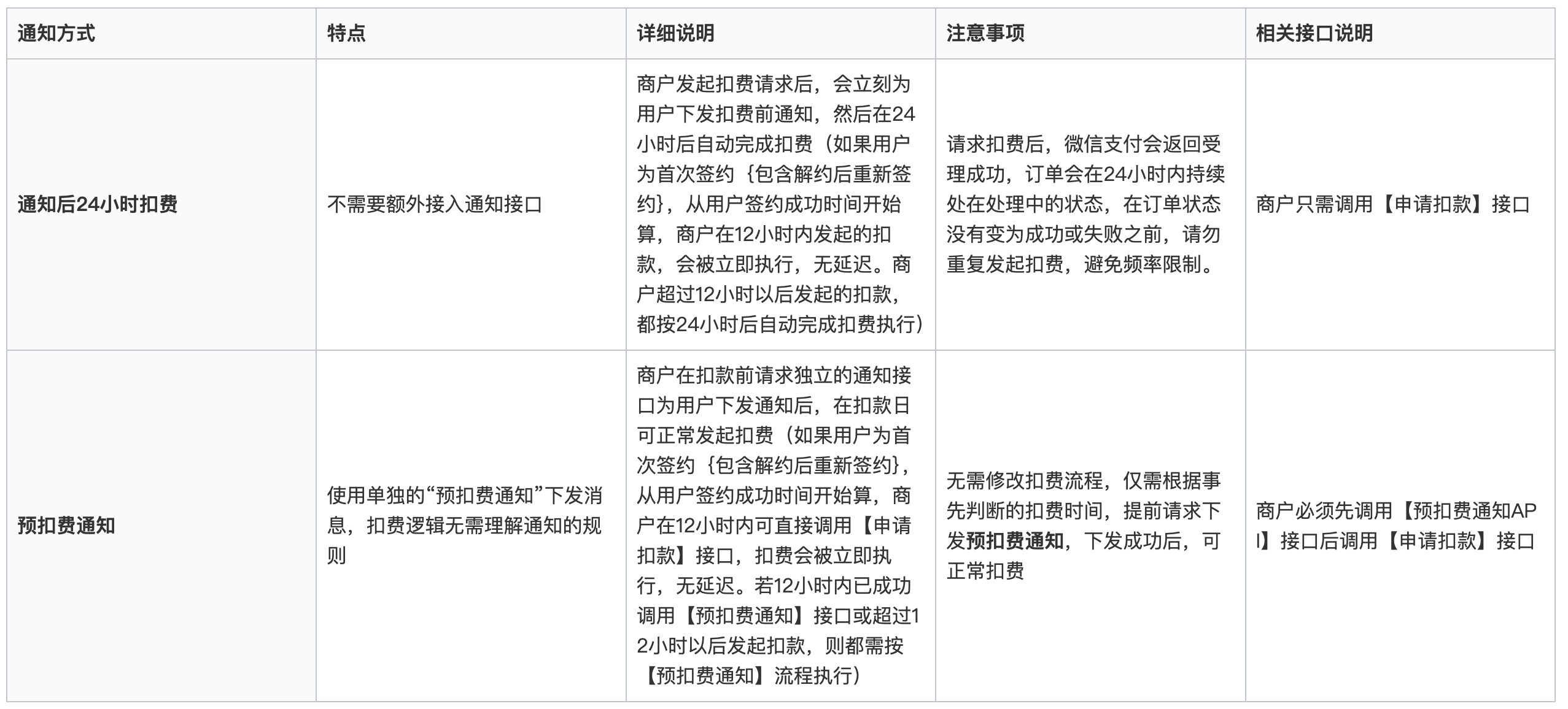
委托代扣测试模板问题?

我有个测试模板,为什么调用申请扣款接口却返回Code: INVALID_REQUEST,Msg: 需要先下发扣费前通知才能扣费

不是说每天可以100次吗?

回答关注问题邀请回答
收藏

1 个回答

  • Memory (私信不回复)
    Memory (私信不回复)
    01-12

    01-12
    有用
    回复 2
    • Kody Pang
      Kody Pang
      01-12
      那这个测试模板没什么意义吧,(如果还要发送预扣费通知的话,还要等后天才能调用申请扣款api)
      01-12
      回复
    • Memory (私信不回复)
      Memory (私信不回复)
      01-12回复Kody Pang
      你看细则啊,12 小时内的都会立即执行
      01-12
      回复
登录 后发表内容