小程序
小游戏
企业微信
微信支付
扫描小程序码分享
我调整代码 重新提交审核上线 两天之后也没有重新审核 没有任何提示和说明要怎么操作 流量主真的好坑
1 个回答
加粗
标红
插入代码
插入链接
插入图片
上传视频
请问是什么时候重新提交的审核?重新提交审核后,我们会在一个工作日内完成审核。
你好,麻烦通过点击下方“反馈信息”按钮,提供出现问题的。
现在所有审核都是1个工作日这种速度了吗!
广告组件审核审核时间为一个工作日
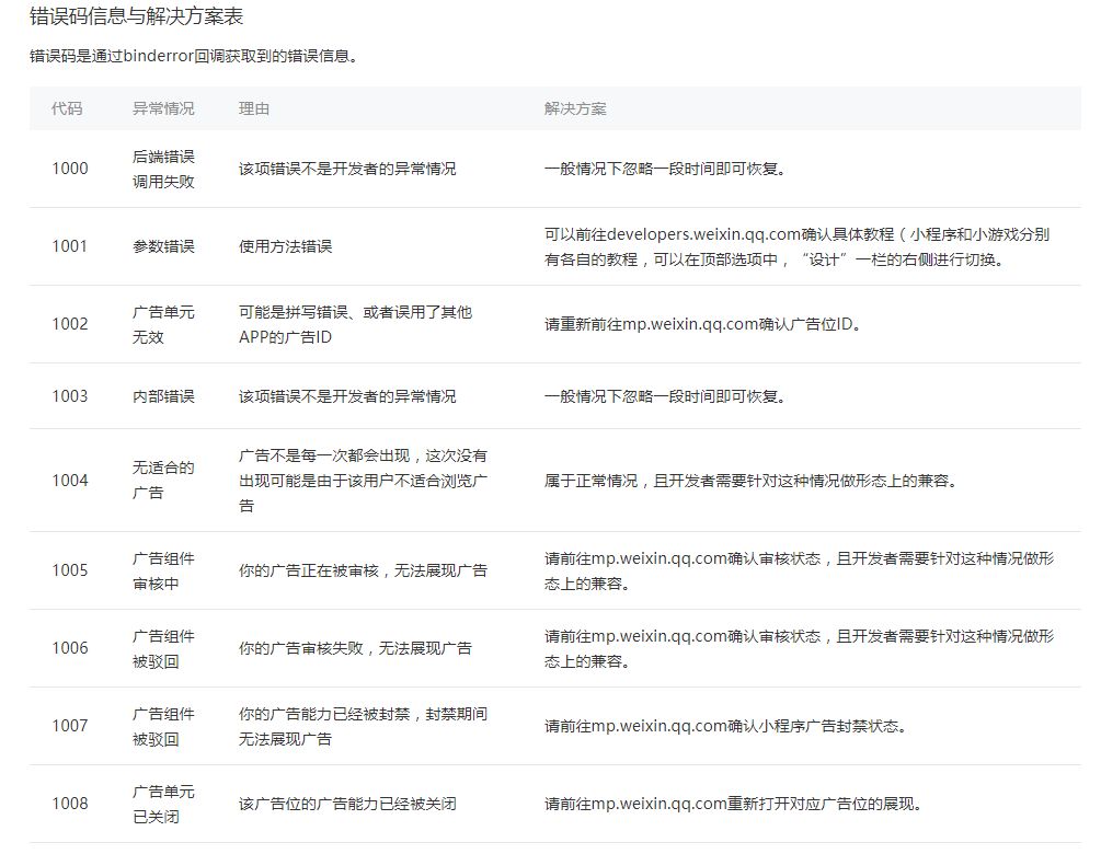
可以监听下error回调:https://developers.weixin.qq.com/miniprogram/dev/component/ad.html
麻烦也给下appid
appid: wx9b70c1acbcfda86b errCode错误类型为1005
关注后,可在微信内接收相应的重要提醒。
请使用微信扫描二维码关注 “微信开放社区” 公众号
请问是什么时候重新提交的审核?重新提交审核后,我们会在一个工作日内完成审核。
现在所有审核都是1个工作日这种速度了吗!
广告组件审核审核时间为一个工作日
可以监听下error回调:https://developers.weixin.qq.com/miniprogram/dev/component/ad.html
麻烦也给下appid
appid: wx9b70c1acbcfda86b errCode错误类型为1005