一、 小游戏视频号加热介绍
视频号加热工具是一款帮助内容推广的产品,可通过加热投放寻找更多视频兴趣用户,支持加热付费人数、付费roi、广告变现人数、广告变现 roi 等深层转化目标,还支持智能推荐和定向人群两种加热投放方式。微信视频号现支持小游戏开发者进行账号绑定,绑定后即可发表挂组件的游戏内容,获取自然流量及用户转化,同时通过视频号加热扩大收益效率及规模
数据表现:
优势:
● 原生视频组件:视频号原生内容,无广告标识,账号授权绑定后可挂载小游戏组件,即点即玩
● 自然流量经营:小游戏 x视频号的内容支持自然量分发,带来曝光与用户转化,助力长期运营
● 加热精准扩量:支持多种转化目标,助力开发者精准获客,停止加热后仍能带来自然流量
● 微信生态闭环:基于微信生态,依托 13亿+用户,一键分享可借助社交关系链实现自传播
● 成本可控便捷:支持低预算测试投放,链路短操作便捷,自定义出价下未达效果可按规则赔付
二、 行业信息
近期重要政策调整
仅展示近三个月的最新政策,完整公告参考加热公告
● 2025年11月,【自定义组件出现时间】上线,针对60s以上的视频(低于60s不支持),支持作者在PC助手端发表自定小游戏组件出现时机,目前限制只在推荐、关注、朋友这三个tab下会延迟展示(即feed里会延迟,非feed 里不会延迟)
● 2025年10月,【加热后台能力】上线加热批量下单、批量支付能力,支持企业用户一次性配置至多50条加热订单,每个订单可单独配置订单选项(加热对象、优先推升目标、出价、定向等),并一次性扫码支付确认
● 2025年9月,【加热后台能力】账户运营者策略修改,1个号支持绑定多个企业账户运营者,每个企业账号运营者数量由5个上升到15个
● 2025年9月,【加热后台能力/赔付】规定9月5日起,赔付金额上限最高为预期金额2倍
● 2025年9月,【加热后台能力/赔付】ROI1算法策略调整,建议设置ROI1D*70%,预期可达到与之前相同的量级和ROI,但整体赔付会有所下降
三、 投放流程
3.1 产品能力介绍
3.2 投放链路
MP后台地址:https://mp.weixin.qq.com/
视频号助手后台地址:https://channels.weixin.qq.com/
视频号加热后台地址:视频号加热后台
发表链路:
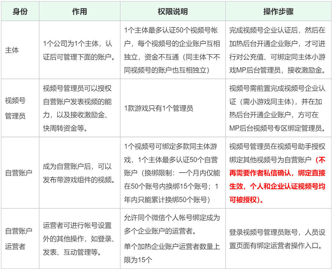
3.3 账号体系说明
常见问题:
Q:微信豆企业账户与个人账户是否互通?
A:企业账户与iOS账户、安卓账户充值的微信豆都不互通。(注:登录时所使用的微信号与设备,需要与充值时保持一致)
Q:视频号运营者能不能登录「视频号加热平台」?
A:视频号运营者暂不支持在电脑端登录「视频号加热平台」,如需共享使用或管理视频号加热账户内的资金,需先开通「视频号加热平台」的企业账户,并绑定加热运营者。绑定后的加热运营者可以登录「视频号加热平台」使用和管理加热账户内的资金。
企业账户绑定加热运营者流程:在电脑端登录「视频号加热平台」,在「设置 > 人员设置 > 运营者管理 > 解绑/绑定运营者」按页面提示操作。
需注意:
1、加热运营者需使用微信号绑定,绑定前请确保微信号已关注对应视频号,否则无法完成绑定;
2、 仅支持在电脑端绑定管理加热运营者,移动端暂不支持此功能。
Q:激励金无法转出到视频号专区绑定的视频号
A:请检查转出的视频号企业认证是否过期,企业认证过期无法转出资金
Q:视频号加热企业账户如何注销
A:微信豆企业账户自主注销能力已上线,余额为0的可以自助注销,有少量余额的需要人工注销,可以微信复制链接,联系在线客服解决:https://work.weixin.qq.com/kfid/kfcca4feec277f91616
3.4 投前准备
step1:开通官方视频号并完成企业认证、企业账户开通
(1)在微信中点击「发现」-「视频号」,点击右上角开通视频号
(2)在手机或视频号助手上完成企业认证(需和小游戏注册企业主体一致)
认证方式:
(1)通过公众号认证流程:
如果有已微信认证的同名公众号(包括订阅号和服务号),可以在手机上通过公众号进行认证。
步骤:「视频号 > 右上角人像 > 创作者中心 > 认证」,选择「企业和机构认证」,然后将二维码发送给同名已微信认证公众号的管理员扫码确认 。
(2)没有公众号,或者视频号与公众号不同名认证的流程:
可在电脑上登录「视频号助手」,至「账号头像右侧 > 申请认证」,按页面提示操作,所需资料可参考认证申请页面提示。
视频号助手地址:视频号助手
资质证明文件:微信视频号资质管理规范
其他参考:视频号认证规范
step 2:在小游戏MP后台绑定视频号
(1)进入小游戏后台
(2)功能入口:游戏能力地图-视频号加热专区-基础设置-账号绑定
(3)绑定小游戏和视频号账号管理员
(4)管理员最多可以将该小游戏组件授权给50个视频号创作者:管理员在视频号助手进行授权绑定其他自营账户,即可发布带该游戏组件视频,个人和企业认证视频号均可被授权。(换绑限制:一个月内仅能在50个账号内换绑15个账号;1年内只能累计换绑50个账号)
step 3:加热开通企业帐户流程(方便对公支付和人员管理)
(1)用视频号账号对应的微信扫码登录加热平台:视频号助手
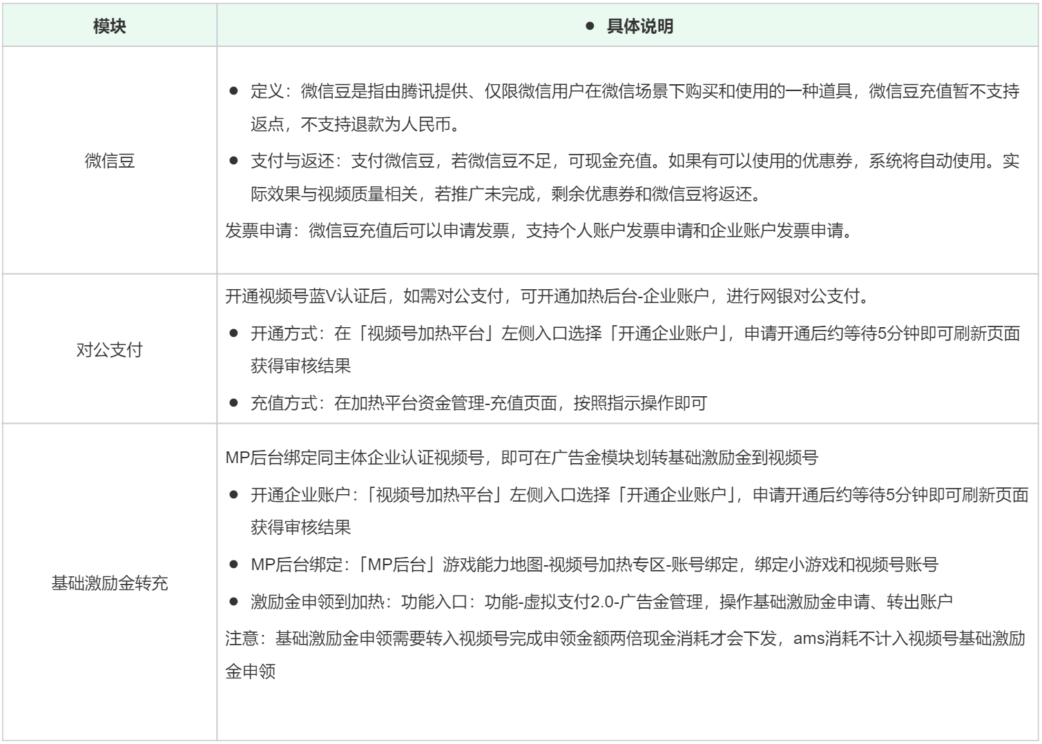
(2)视频号企业认证(蓝V)后,在「视频号加热平台」左侧入口选择「开通企业账户」,申请开通后约等待5分钟即可刷新页面获得审核结果:视频号内容加热使用手册
(3)开通对公支付:开通视频号蓝V认证后,如需对公支付,可开通加热后台-企业账户,进行网银对公支付。
开通方式:在「视频号加热平台」左侧入口选择「开通企业账户」,申请开通后约等待5分钟即可刷新页面获得审核结果
充值方式:在加热平台资金管理-充值页面,按照指示操作即可
step 4:数据归因链路
微信平台做自归因,暂不需要广告主回传任何数据,不需要填写监测链接
IAP游戏推荐接入
(1)根据api接口进行归因
广告主的开发人员可以通过监听小程序-wx.onShow(function listener)-Object res-query,可获得视频号组件跳转来源用户的订单id、视频id、投放者名称
api指引文档:wx.onShow(function listener) | 微信开放文档
注意:加热量会有channels_promotion_id,自然量无channels_promotion_id
(2)场景值归因:可通过小游戏加热场景值1184
参考:场景值 | 微信开放文档 | 微信开放文档
(3)内购付费roi1目标支持开发者通过数据回传,可投放更深度用户池(IAP游戏强烈推荐接入)
按照文档完成正确回传➔填写问卷申报➔2个工作日生效
3.5 发表带组件的视频(pc端操作)
3.6 加热下单
带小游戏组件的内容发表后,系统会有自然流量推荐。如果想扩大流量及转化效果,可针对内容进行加热,获取更多精准流量及转化。
1)选择对应视频,进入加热下单界面
移动端:pc端上给视频绑定小游戏组件→「创作者中心」→「加热工具」→选择视频加热
网页端:「视频号加热后台」→「快速加热」→选择视频加热
2)选择优先提升目标
(批量加热时,不支持同时选择不同组件内容)
3)选择出价方式
预计覆盖人数根据出价判断,出价方式包含两种:
● 智能出价(不会触发赔付):仅需填写目标消耗的微信豆,平台将根据实际推广情况合理调整单价,以尽快消耗预算并达成目标。智能出价后,系统会计算出期望覆盖的人数。
● 自定义出价(更推荐,未达效果可按规则赔付):需填写支付的微信豆数额,以及出价的额度(每带来一个目标行为付出的微信豆额度)。自主出价并选择支付微信豆后,系统会计算出预计获得的人数,如果没有达到效果会进行赔付,赔付规则可查看5.2模块加热赔付政策
4)选择下单金额
内容加热支持灵活自定义设置投放金额,最低可支持 500 微信豆额度加热,选择下单金额后,系统会计算出预估带来的效果转化来辅助判断,首单加热建议小额测试,有效果后再追投。
5)选择加热方式
加热方式包含两种:
● 智能推广:是根据视频号算法对视频信息的分析,帮助用户找到适合的推送场景和人群。
● 定向推广:可根据用户自定义的人群如作者粉丝、用户兴趣领域等维度投放,并支持设置投放时间,如果小程序不支持IOS付费,可在设备定向中选择安卓。
3.7 数据分析
1)加热后台:查看实时浅层数据
pc端:视频号加热平台→ 视频号加热后台→ 加热视频→ 订单管理→ 查看具体订单数据
移动端:创作者中心→更多→数据中心→查看数据概览、单篇数据和观众分析
2)MP后台:查看深转数据
MP后台→ 游戏能力地图→视频号专区→数据概况→加热数据(仅包含自营账户数据,需小游戏MP管理员/运营者扫码登录)
MP后台包含信息:
● 基础信息:订单日期、订单ID、下单金额(元)、订单实际消耗(元)、用户类型、游戏激活、人均在线时长(分钟)
● 首日变现数据:广告变现(元)、广告变现人数、内购付费(元)、内购付费人数
● 订单不同时间段用户roi表现:首日、3日、7日、14日、30日、60日、90日
● 订单不同时间段用户累计内购流水(元):3日、7日、14日、30日、60日、90日
● 订单不同时间段用户累计广告流水(元):3日、7日、14日、30日、60日、90日
● 订单用户留存情况:次日留存、3日留存7日留存、14日留存30日留存
注:广告变现、内购付费均为分成前流水,订单当天数据是当天带来转化用户的数据,跨天数据效果可进行求和
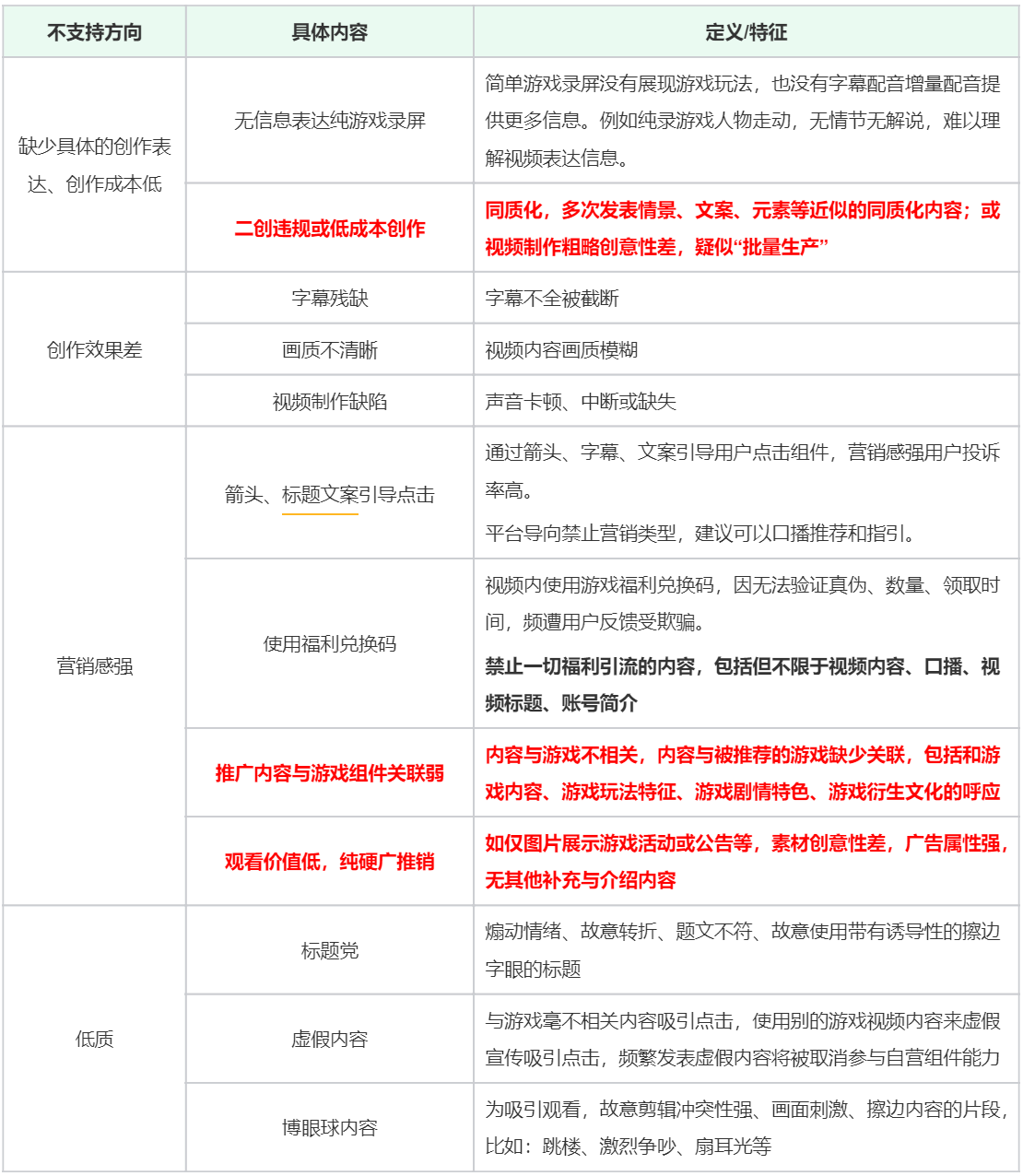
四、 审核政策
4.1 审核链路
● 审核流程:视频号内容加热需要通过平台审核,一般约20分钟完成初步审核。随流量扩大可能会有复审情况,若视频不合规会有追封的可能。如果审核超时太久,请整理好详细情况和具体截图,可在提交申请,平台将跟进处理,申请地址:https://support.weixin.qq.com/cgi-bin/mmsupport-bin/newreadtemplate?t=autoreplyfeedback/index&feedback_source=8#/4234
● 拒审内容:除了过滤安全规范相关的问题,如黄赌毒、血腥暴力等,还会关注组件相关性、福利导流、箭头指引、诱导互动、高度重复等内容质量方面的问题。
● 审核原则:加热推广的内容必须符合微信内容规范,具体请认真阅读规范 微信视频号运营规范并调整作品。如未能成功投放,微信豆及优惠券将返回原账帐户。审核会看素材画面与玩法与游戏本身是否一致,以保护用户体验为导向。
4.2 审核规则
1)素材不支持的内容方向
素材内容违规会被拒审、封禁,影响订单赔付
2)常见驳回原因、账号处罚
处罚类型包括封视频、封账号等,处罚梯度从7天、14天到30天不等,拒审会给出封禁原因的类型。
3)查看违规记录
手机微信主页面,找到右下方“我”→视频号→右上角...→创作者中心→加热工具/账号诊断中,可查看违规视频与账号处罚情况
4)账号、作品申诉
● 选择异常视频/账号,可查看违规原因与整改建议,根据优化建议进行整改。
● 申诉前提:排除帐号无问题后,确认视频无问题可以去申诉(若帐号有问题,发表10条原创视频,帐号自动解除封禁)
● 申诉限制:只能在移动端进行申诉。每条视频原则上只能申诉1次(也可以尝试再发表10条原创视频,重复操作)
● 重复上传:不建议有问题的视频重复上传,基础的违规会继续重复下架,严重的牵扯福利向的可导致帐号封禁
4.3 其他相关文件
五、 激励政策
5.1 充值和转充
发票申请详情见以下文档第八部分:视频号内容加热使用手册
微信豆使用规范:微信豆企业账户协议、微信豆充值协议、常见问题
基础激励金转充:基础激励金支持加热指引
5.2 加热赔付政策
订单需自定义出价才有补贴,智能出价无补贴!若跑完计划后最终实际出价较高,则按规则返还视频号加热补贴券,如视频与作者有任何形式违规、未过审或被主动取消,则不会下发成本补贴
Roi订单赔付公式举例:订单实际消耗1000元,roi目标出价5%,实际roi达成 2%,付费20元
预期成本=1/自定义roi实际付费金额=1/5%20=400元
赔付金额=订单消耗金额-预期成本=1000元-400元=600元
详细补贴政策可查看:https://support.weixin.qq.com/cgi-bin/mmsupportacctnodeweb-bin/pages/KPitzNkyyckn5xTZ
● 本规则为《微信视频号创作者流量包功能服务条款》的一部分,其他未竟事宜请参见《微信视频号创作者流量包功能服务条款》。
5.3 视频号激励政策
1)IAA小游戏视频号激励:
● 激励范围:对同时满足以下条件的用户产生的广告流水,按照对应比例向开发者激励加热金
○ 用户通过视频号渠道(含视频号加热;不含视频号广告)转化为对应小游戏注册用户的
○ 注册用户当天在该小游戏内活跃总时长超过5分钟
● 激励比例:
● 激励金查看路径:MP后台-游戏能力地图-视频号专区-激励管理-自营账户加热
● 激励金转出指引:视频号专区提取加热激励金流程
2)IAP小游戏视频号激励政策:
视频号加热享受虚拟支付激励政策:微信开放社区
详细政策可查看:微信开放社区
六、 策略建议
6.1 账号运营建议
6.2 流量获取建议
6.3 素材形式
1)视频
2)文案
建议文案字数控制在1~2句,不建议多次重复使用某文案,常见文案类型有
3)tag
建议适度增加tag,选择2~3个适合视频主题的标签,以增大曝光概率,更精准触达用户。
4)游戏组件
● 组件发表指引:【视频号】小游戏组件发表指引文档,建议合理安排同个账号内带不同游戏组件视频的发表时间。
● 推荐巧用【自定义组件出现时间】功能,弱化前期素材的广告营销感,组件出现时间与视频内容有机结合,让观众前期沉浸视频内容,后期可无缝跳转游戏进行体验。
5)常见素材
推荐素材结合玩家需求、时事热点或游戏卖点,及时总结热门素材的套路,并在此基础上进行素材衍生(不推荐直接重复投放素材),如修改游戏片段的配色、人物角色等,而主要套路结构保持相对稳定,以快速迭代衍生创意,并择优进行铺量投放,增加预算。
七、智能投放(大禹智投限时免费开放)
微信小游戏联合腾讯大禹智投平台,面向小游戏开发者限时免费开放使用,点击下方链接参与,名额有限,先到先得。大禹智投深度适配小游戏视频号加热场景,帮助开发者高效触达目标用户,轻松实现目标增长
八、常见问题
Q:之前加热挂载的授权绑定关系和发表入口是否保留?
A:因产品能力升级,之前小程序后台绑定的视频号授权关系及加热后台的发表入口不做保留。请按照上述指引重新绑定账号,在视频号助手后台进行后续内容发表。
历史已发表内容的前端挂载组件显示、加热账户及清单情况不受影响。
Q:发表添加组件时为什么拉取不到某个小游戏?
A:只能拉取到经过授权方授权后的小游戏,可先检查挂载的小程序是否已获得绑定授权。
Q:视频号加热是否可以对公支付?
A:开通企业账户后,可以进行网银对公支付。
● 开通方式:蓝V认证后,在「视频号加热平台」左侧入口选择「开通企业账户」,申请开通后约等待5分钟即可刷新页面获得审核结果。
● 充值方式:在加热平台资金管理-充值页面,按照指示操作即可。
Q:微信豆充值后是否可以申请发票?
A:可以,支持个人账户发票申请和企业账户发票申请。详情见以下文档第八部分:视频号内容加热使用手册
更多视频号运营相关问题详见:
更多问题可咨询:帮助与反馈
文档导航
🌟视频号加热内容手册:视频号内容加热使用手册
🌟投放流程、审核政策、激励金政策指引:《小游戏 x 视频号加热运营指南》
🌟小游戏组件发表指引、作品指引:【视频号】小游戏组件发表指引文档
🌟最新政策调整公告:加热公告
🌟有任何意见反馈,欢迎填写:小游戏视频号加热-反馈收集
