微信小程序开发者对于小程序生态内的多级分销存在疑惑,今天小编就跟大家一起来梳理下关于多级分销的几个关键点,帮助大家了解哪些在平台内是违规分销行为。
什么是违规分销?三级或三级以上的分销模式就属于违规分销。微信生态拒绝违规分销行为。
二级分销模式:A(厂家)→B(代理)
三级分销模式:A(厂家)→B(代理)→C(代理)
对违规分销行为有初步的了解后,我们来看看微信小程序中常见的具体违规分销案例:
l以电商小程序为载体,通过培养用户粉丝,制定分级佣金的形式进行多级分销的行为
l以“无实物商品”、“虚拟币”多层级分销盈利的庞氏骗局
l通过购买实物商品获得会员资格发展下线,并以直接或间接发展人员数量和销售业绩作为计酬依据。
l打着“国家扶持”“民族资产解冻”“民族大业”等旗号的“国家工程”
l以共享经济、物联网、中国梦等名义,大肆发展下线会员牟取暴利
l免费旅游”“边旅游边赚钱”的旅游骗局,以巨额回报为噱头的金融诈骗
l以少量资金投入,通过不断的拆分裂变,获得高额盈利吸引用户参与。

我想说的是 怎么分销是用户的后台算法,微信怎么知道?
比如,第一级的A分销给第二级的B,如何才算分销成功呢,这是需要调用小程序的API获取用户参数的,需要把用B的微信id与A进行绑定,同理,发展第三级、第四级 都是需要跟A绑定的,微信都是知道的。
我们开发一个测评系统,系统中用户想要创建测评,就需要购买平台发布的测评数的虚拟商品。
我们想做分销形式的裂变,
其中,限制只是上面2级获得佣金。这种模式微信是否允许?
国家不是承认三级分销吗,怎么在微信这里就违规了呢?
A厂家-B代理-C代理 不是应该有这种方式吗
GET!
"什么是违规分销?三级或三级以上的分销模式就属于违规分销。微信生态拒绝违规分销行为。
二级分销模式:A(厂家)→B(代理)"
想请教一下这里的意思是B介绍C成单,A给B佣金就算二级分销吗?还是说B也可以给C这一级发介绍佣金才算二级分销。
打电话客服又说腾讯只支持一级分销,不然申请零钱都是多级不给予开通。
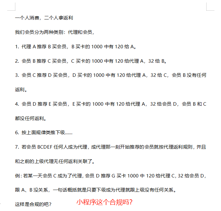
假如:
用户A直接发展用户B,用户B直接发展用户C,用户C直接发展用户D..................以此类推
1、用户B购买产品,用户A拿购买商品总金额的40%提成。
2、用户C购买产品,用户B拿购买商品总金额的40%提成,但,A不拿提成。
3、用户D购买产品,用户C拿购买商品总金额的40%提成,但,A和B都不拿提成。
以此类推,总而言之,提成只拿直推,隔一级就不拿提成了。
这种合规吗?@微信官方大佬,麻烦回答一下。谢谢。
您好,我们微商城的分销层级:厂家-分销商;分销商根据其等级(历史成交金额),可分得不同比例的佣金,分享商的等级有5级(比如历史成交金额1000元以内的,分5%;历史成绩金额1001-5000,分7%,根据分销能力设置返佣比例)。
——请问,这个模式是符合微信规定的吗?