收藏
回答

类目资质资质问题?

AppID
吉林红

我单位在非个人主体小程序开放的服务类目中选择了文娱类-其他视频、视频广场、微短剧、互动微短剧四项,在微短剧类目中需要提供《信息网络传播视听节目许可证》或《信息网络传播视听节目备案》,我单位是政府主体(省广电局)没有这两个证该如何解决?如果只选择其他视频和视频广场是否可以提供网络互动微短剧视频播放、观看等服务?


回答关注问题邀请回答
收藏

2 个回答

  • 西红柿炒番茄
    西红柿炒番茄
    2024-07-30

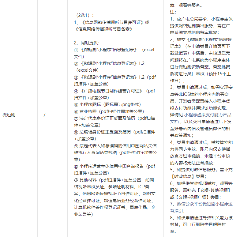
    你好,小程序涉及【文娱-微短剧】类目,需提供的资质如下;因不同服务对应的类目不同,【文娱-其他视频】以及【文娱-视频广场】类目适用于提供视频播放、观看等服务,暂不支持提供微短剧服务。


    小程序类目开放服务类目及资质要求可参考:https://developers.weixin.qq.com/miniprogram/product/material///


    2024-07-30
    有用
    回复 1
    • 相依
      相依
      2024-11-07
      你好,这个2选1是指的什么,第1点和第2点两个大类2选1,还是第1点的视听证或者视听备案2选1?
      2024-11-07
      回复
  • 跨商通
    跨商通
    2024-07-29

    类目资质这块,没有打折,要求什么,就只能是什么。

    2024-07-29
    有用
    回复
登录 后发表内容