收藏
回答

公众号注册认证收费问题香港公司与内地不一样吗?

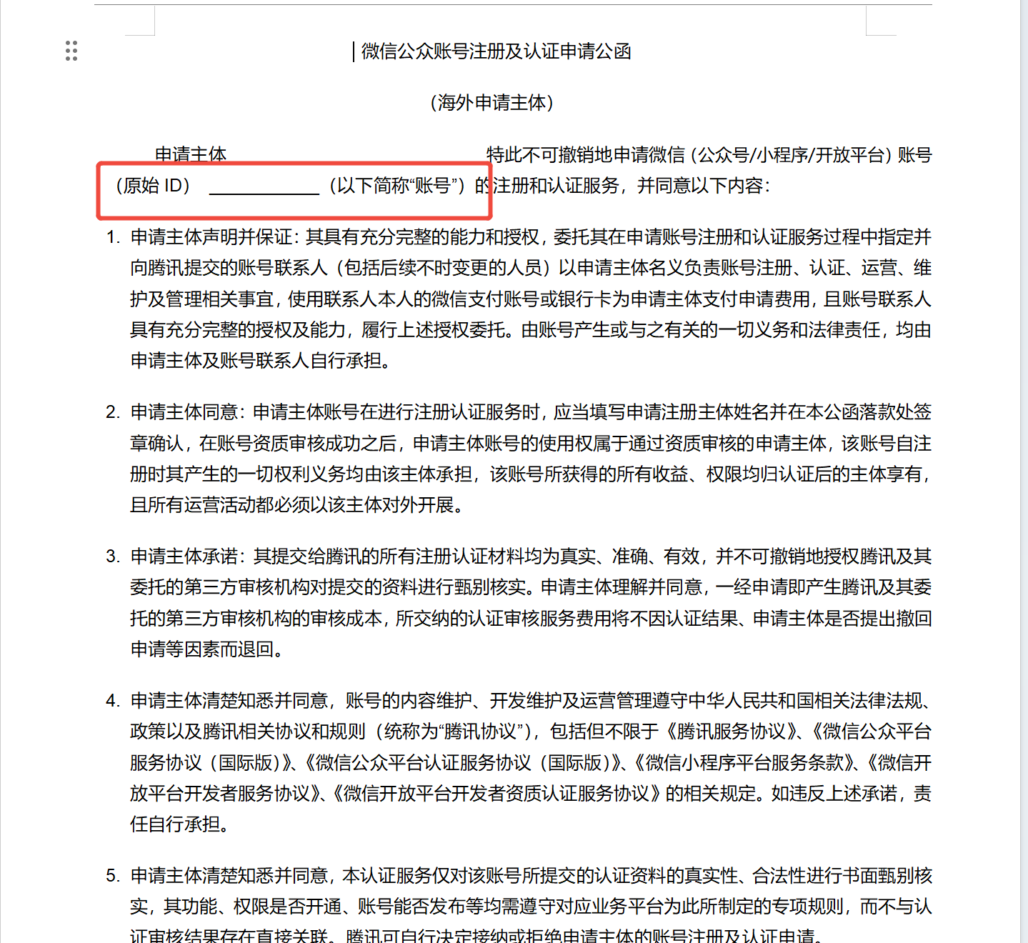
新注册公众号企业服务号,用香港公司做主体,在认证过程中需提交微信公众账号注册及认证申请公函,公函里需填写原始ID,只是注册还没认证就有原始ID了吗?在哪里可以找到原始ID,还没认证的情况下。

另外填完所有资料后,到开发票付款页面弹出的是99美元,但服务费不是每年300元人民币吗?这是怎么回事?是香港公司主体收费不同还是怎么?

回答关注问题邀请回答
收藏

2 个回答

  • 天使创客-张永杰
    天使创客-张永杰
    发表于移动端
    01-20
    请问这个问题有解决吗?
    01-20
    有用
    回复
  • Bittersweet Jelly🌙
    Bittersweet Jelly🌙
    2025-10-16

    请问这个问题有答案吗


    2025-10-16
    有用
    回复
登录 后发表内容
问题标签