小程序
小游戏
企业微信
微信支付
扫描小程序码分享
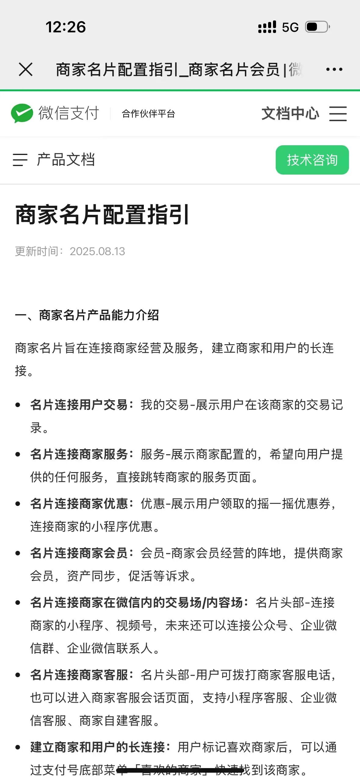
我想开通商家名片,商家名片里可以跳转小程序和视频号(可以看我放的图中的样式,像元气森林和无印良品一样),虽然微信也给了操作文档,但是没有联系到具体的人,所以我的我问题是怎么联系到开通商家名片的人,以及开通商家名片的门槛是什么,真的很急!!
加粗
标红
插入代码
插入链接
插入图片
上传视频
关注后,可在微信内接收相应的重要提醒。
请使用微信扫描二维码关注 “微信开放社区” 公众号