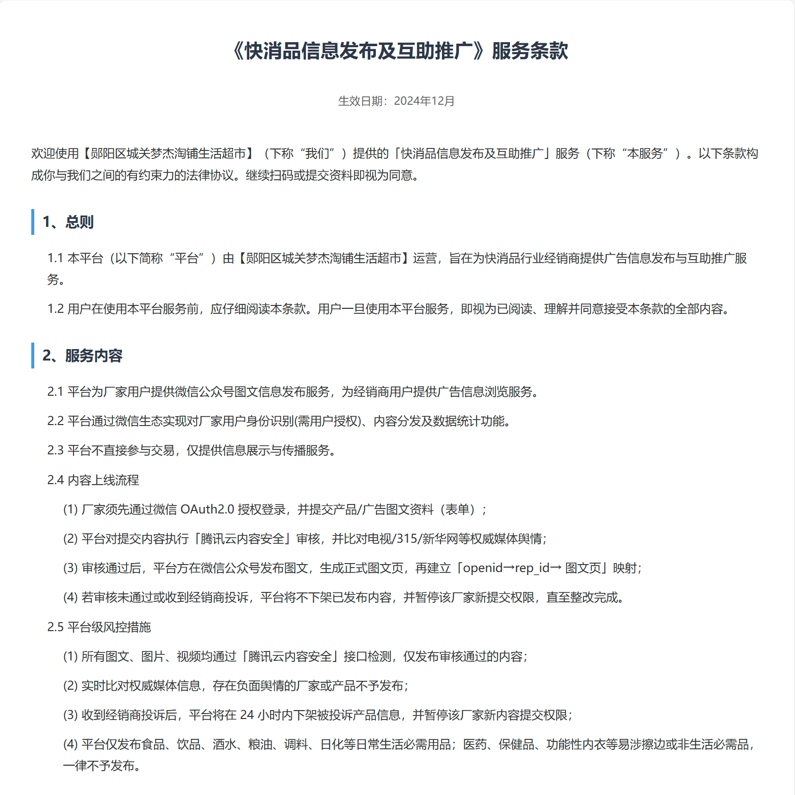
本企业"郧阳区城关镇梦杰淘铺生活超市"在腾讯云部署的微信公众号网站域名www.qdxp.online被"无法确认该网页的安全性,请谨慎访问。",现网站已开发完成并腾讯云安全规则及《微信外部链接内容管理规范》要求部署,特申请恢复正常访问,请审核通过,相关部署自检细则如下:
1.域名www.qdxp.online,业务主体: 郧阳区城关镇梦杰淘铺生活超市(域名/公众号/服务号/企业微信/腾讯云账号/微信开发者平台 主体一致)
2.域名www.qdxp.online已获得证书且在腾讯云按要求解析并开启域名安全锁
3.域名www.qdxp.online备案已通过审核:鄂ICP备2025127082号-1,已在页面底部公示
4.页面已添加隐私政策、用户协议、客服通道
5.内容已使用腾讯云内容安全接口(文本/音频/图片/视频) 100% PASS
6.无诱导分享、无强制授权、无跳转第三方
7.且证书链完整、未过期,SSL证书为宝塔Let's Encrypt免费证书,有效期3个月,默认会自动续签
8.已强制HTTPS,不提供 HTTP 访问
9.已添加安全响应头
10.安全性预览:This page is secure (valid HTTPS).
11.myssl.com (亚洲诚信)对顶级域名www.qdxp.online 评级为"A+",详情链接:https://myssl.com/www.qdxp.online?domain=www.qdxp.online&status=success
12.securityheaders.com 检测为"6A",详情链接:https://securityheaders.com/?q=www.qdxp.online&hide=on&followRedirects=on
13.腾讯安全网址检测"无风险",详情:https://urlsec.qq.com/check.html?url=https%3A%2F%2Fwww.qdxp.online
14.微信开发者工具 → 公众号网页 → 控制台无 红色报错、无 forced userInfo
15.公众号已认证且已按要求配置业务域名"www.qdxp.online"和JS接口安全域名"www.qdxp.online"
16.服务号已认证且已按要求配置业务域名"www.qdxp.online"和JS接口安全域名"www.qdxp.online"和网页授权域名"www.qdxp.online"
17.安全验证恢复访问验证文件已按要求配置在服务器根目录且访问正常:https://www.qdxp.online/30a2521d9aefa9c683c125904f2150e6.txt
18.公众号验证文件已按要求配置在服务器根目录且访问正常:https://www.qdxp.online/MP_verify_5Rh9vXoFLZdCHyid.txt
19.服务号验证文件已按要求配置在服务器根目录且访问正常:https://www.qdxp.online/MP_verify_MWQTD12pAgxllva8.txt
20.企业微信验证文件已按要求配置在服务器根目录且访问正常:https://www.qdxp.online/WW_verify_0bSF1d0bL6joYbop.txt
21.已配置robots.txt文件且可正确访问
22.根据最小必要原则明确提示并用户主动点击登录/授权

你好,该链接可正常访问,如有被封禁链接,请提供具体链接以及点击链接时出现拦截页的微信号、时间,以便我方核实。
微信号:yunxinng于2026-1-5 13:47访问https://www.qdxp.online灰色页面提示:"无法确认该网页的安全性,请谨慎访问。"
微信号:Staoory于2026/1/5 11:55访问https://www.qdxp.online灰色页面提示:"无法确认该网页的安全性,请谨慎访问。"
请检查拦截提示原因,谢谢!
微信号:yunxinng于2026-1-5 13:47访问https://www.qdxp.online灰色页面提示:"无法确认该网页的安全性,请谨慎访问。"
微信号:Staoory于2026/1/5 11:55访问https://www.qdxp.online灰色页面提示:"无法确认该网页的安全性,请谨慎访问。"