小程序
小游戏
企业微信
微信支付
扫描小程序码分享
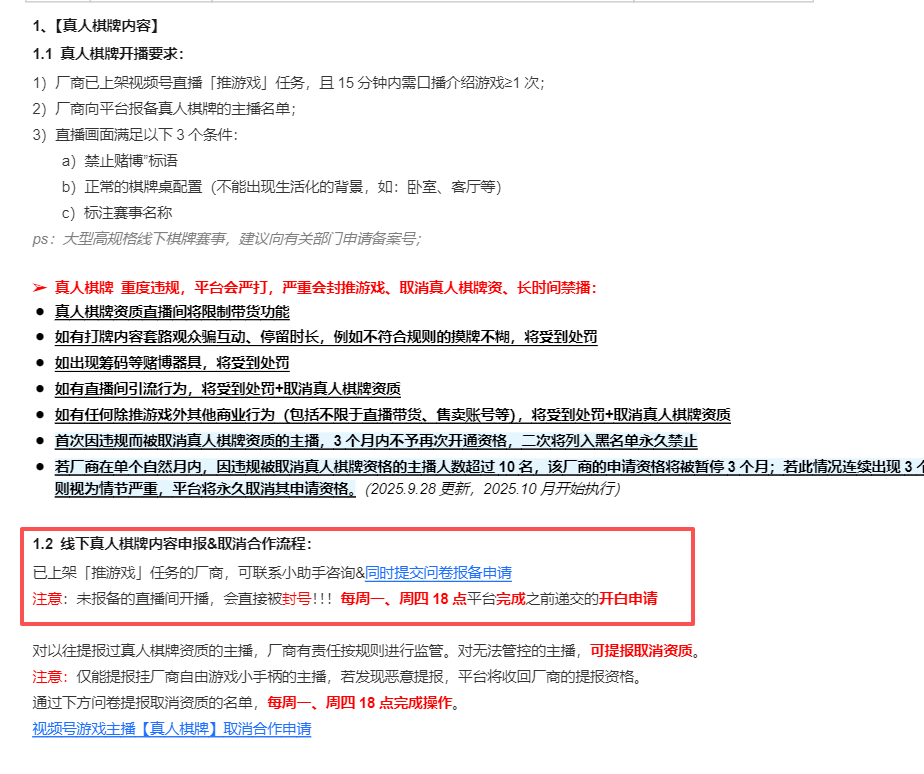
我们游戏已经上架了微信的推游戏广告,也提交了问卷,文中提的联系小助手,是需要联系我们的运营大大么?万分感谢。
1 个回答
加粗
标红
插入代码
插入链接
插入图片
上传视频
你好,请问这个文档是在哪里找到的,链接能发我一下吗
你好,麻烦通过点击下方“反馈信息”按钮,提供出现问题的。
关注后,可在微信内接收相应的重要提醒。
请使用微信扫描二维码关注 “微信开放社区” 公众号
你好,请问这个文档是在哪里找到的,链接能发我一下吗