小程序
小游戏
企业微信
微信支付
扫描小程序码分享
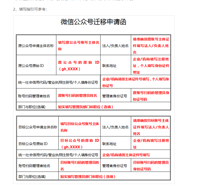
微信公众号迁移时通过模板下载了迁移申请,公正后进行审核,审核告知申请中的部分内容填写错误需重新公证,重新公证需二次收费。那为什么相关模板没有告知每块需要填写的具体内容标准,为什么不能审核无误后再公证,多出的公正的有谁承担?再次公证后还有问题是否还得继续公证?这是引导强制消费吗?迁移流程有很大问题,急需解决。
2 个回答
本回答由AI生成,可能已过期、失效或不适用于当前情形,请谨慎参考
加粗
标红
插入代码
插入链接
插入图片
上传视频
没看文档吧:https://kf.qq.com/product/weixinmp.html#hid=2155
你好,麻烦通过点击下方“反馈信息”按钮,提供出现问题的。
关注后,可在微信内接收相应的重要提醒。
请使用微信扫描二维码关注 “微信开放社区” 公众号
没看文档吧:https://kf.qq.com/product/weixinmp.html#hid=2155