微信小店近期巡检发现,部分商家在发布和销售商品时,通过有误导性的展示或宣传形式介绍商品的外观、规格、品牌、材质、运费、价格等参数信息,宣传的信息与商品的实际信息并不一致。
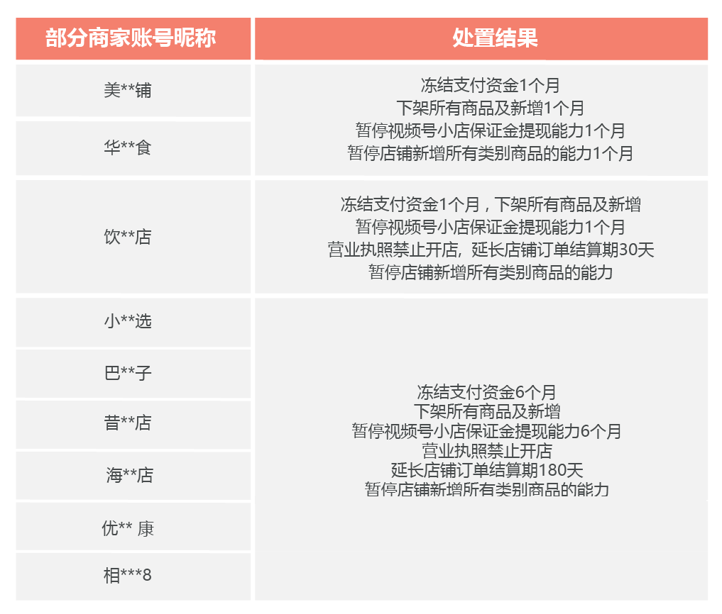
此类行为影响用户体验与购买信任,损害微信小店内容生态。为保障用户体验与消费权益,规范微信小店秩序,现对部分违规情节严重的商家进行处罚结果公示,并结合近期典型违规场景做重点解析与合规提醒。
不规范示例
商品宣传的数量信息与实际不符
⚠ 商家发布商品信息宣传“印张120”,但实际用户收到商品后发现只有“95页”,印张数量与商家宣传数量不符。
商品宣传的重量信息与实际不符
⚠ 商家售卖红枣宣传买三斤送两斤,用户收到的商品实际重量远未达到商家承诺的五斤,甚至不足基础的三斤,与商家宣传信息不符。
商品宣传的品种信息与实际不符
⚠ 商家售卖商品为小黄花鱼,用户实际收到的商品并非是下单购买的小黄花鱼,与商家宣传信息不符。
商品宣传的大小信息与实际不符
⚠ 商家发布的商品主图展示的商品大小与用户实际收到的商品大小不一致。用户实际收到的商品在材质厚度、大小上与商品主图存在明显差异。
合规指引
建议各位商家在商品销售及推广过程中清晰、准确地描述商品,确保所有商品信息的宣传与实际商品保持一致,包括但不限于商品的重量、尺寸、规格、品种、材质、成分、品牌、专利等关键属性与参数;严禁对商品的性能、功能、质量等信息作虚假或者引人误解的宣传。
请各位商家及时自查自纠,确保合规经营,自觉遵守平台秩序和相关法律法规,共同营造良好的平台营商环境。
相关规则:
