收藏
回答

微信小商店什么时候停止服务?

微信小商店什么时候停止提供服务,什么时候关闭?

回答关注问题邀请回答
收藏

5 个回答

  • 小程序交易保障答疑
    小程序交易保障答疑
    2024-11-01

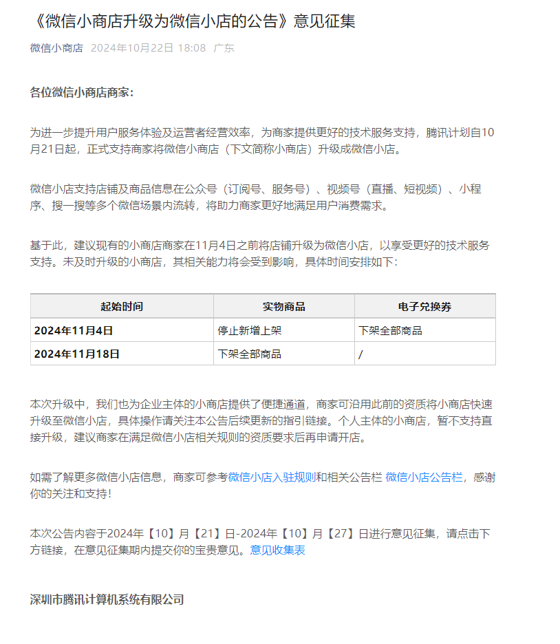
    《微信小商店升级为微信小店的公告》意见征集https://mp.weixin.qq.com/s/LA9VaipVBYAWkPddQqTrAQ


    2024-11-01
    有用
    回复 1
    • 默默
      默默
      2024-11-01
      请问什么时候有结果了~
      2024-11-01
      回复
  • 拾忆
    拾忆
    2024-10-28

    2024-10-28
    有用 1
    回复 2
  • 默默
    默默
    2024-10-29

    这都月底了,也不见更新新的协议、动态。意见登记有何意义~ 哎。。。。

    2024-10-29
    有用
    回复
  • 南歌
    南歌
    2024-10-28

    他下架了,不还还有订单好长时间处理订单


    2024-10-28
    有用
    回复
  • tan
    tan
    2024-10-28

    我们接入的交易组件,没看到升级入口呢

    2024-10-28
    有用
    回复 2
    • 青岛左左(王勇) 日本旅游美食签证
      青岛左左(王勇) 日本旅游美食签证
      发表于移动端
      2024-10-31
      组件版、基于小商店的第三方小程序都不受影响。只是微信小商店关闭。
      2024-10-31
      回复
    • spkcn
      spkcn
      2024-10-31回复青岛左左(王勇) 日本旅游美食签证
      这个有确定的消息么?目前我们就使用的组件版,有点担心这个问题。新的商店好像不支持虚拟商品,核销码这种的功能。
      2024-10-31
      回复
登录 后发表内容