在微信小程序的迭代过程中,版本更新提示是提升用户体验的关键功能——及时让用户感知新版本、引导完成更新,才能让新功能、bug修复快速触达用户。本文基于 Vue3 小程序开发场景,拆解版本更新检查的核心代码、执行流程及关键注意事项,帮你快速落地这一基础功能。
一、核心需求与技术基础
1. 核心目标
小程序启动/页面挂载后自动检查版本更新,检测到新版本并下载完成后提示用户,支持“立即更新”和“暂不更新”操作,更新失败时捕获异常。
2. 核心 API
微信小程序提供 wx.getUpdateManager() 接口,返回 UpdateManager 对象,通过该对象的回调函数可监听版本检查、下载、失败等状态,是实现更新功能的核心。
二、完整代码实现(Vue3 版本)
以下是基于 Vue3 + 微信小程序的完整版本更新检查代码,包含初始化、状态监听、用户交互逻辑:
<template>
<!-- 更新提示弹窗 -->
<van-dialog
v-model:show="showContent"
title="版本更新"
content="检测到小程序新版本,重启即可体验新功能~"
show-cancel-button
cancel-button-text="暂不更新"
confirm-button-text="立即更新"
@cancel="handleRefuse"
@confirm="handleUpdate"
/>
</template>
<script setup>
import { onMounted, ref } from 'vue';
// 初始化更新管理器(核心:必须先获取 UpdateManager 实例)
const updateManager = wx.getUpdateManager ? wx.getUpdateManager() : null;
// 控制更新弹窗显示/隐藏
const showContent = ref(false);
// 页面挂载后触发更新检查
onMounted(() => {
if (updateManager) { // 兼容低版本微信客户端
checkUpdate();
} else {
wx.showToast({ title: '当前微信版本过低,无法检查更新', icon: 'none' });
}
});
// 检查更新核心逻辑
const checkUpdate = () => {
// 1. 监听版本检查结果(请求新版本信息的回调)
updateManager.onCheckForUpdate(function (res) {
console.log('版本检查结果:', res); // res.hasUpdate 为 boolean,true 表示有新版本
});
// 2. 监听新版本下载完成(下载成功后触发)
updateManager.onUpdateReady(function () {
showContent.value = true; // 显示更新弹窗
});
// 3. 监听新版本下载失败
updateManager.onUpdateFailed(function () {
wx.showToast({ title: '新版本下载失败,请稍后重试', icon: 'none' });
console.log('更新下载失败原因:', '网络异常/版本包错误等');
});
};
// 暂不更新:关闭弹窗
const handleRefuse = () => {
showContent.value = false;
};
// 立即更新:应用新版本并重启小程序
const handleUpdate = () => {
updateManager.applyUpdate(); // 调用后小程序会立即重启并加载新版本
};
</script>
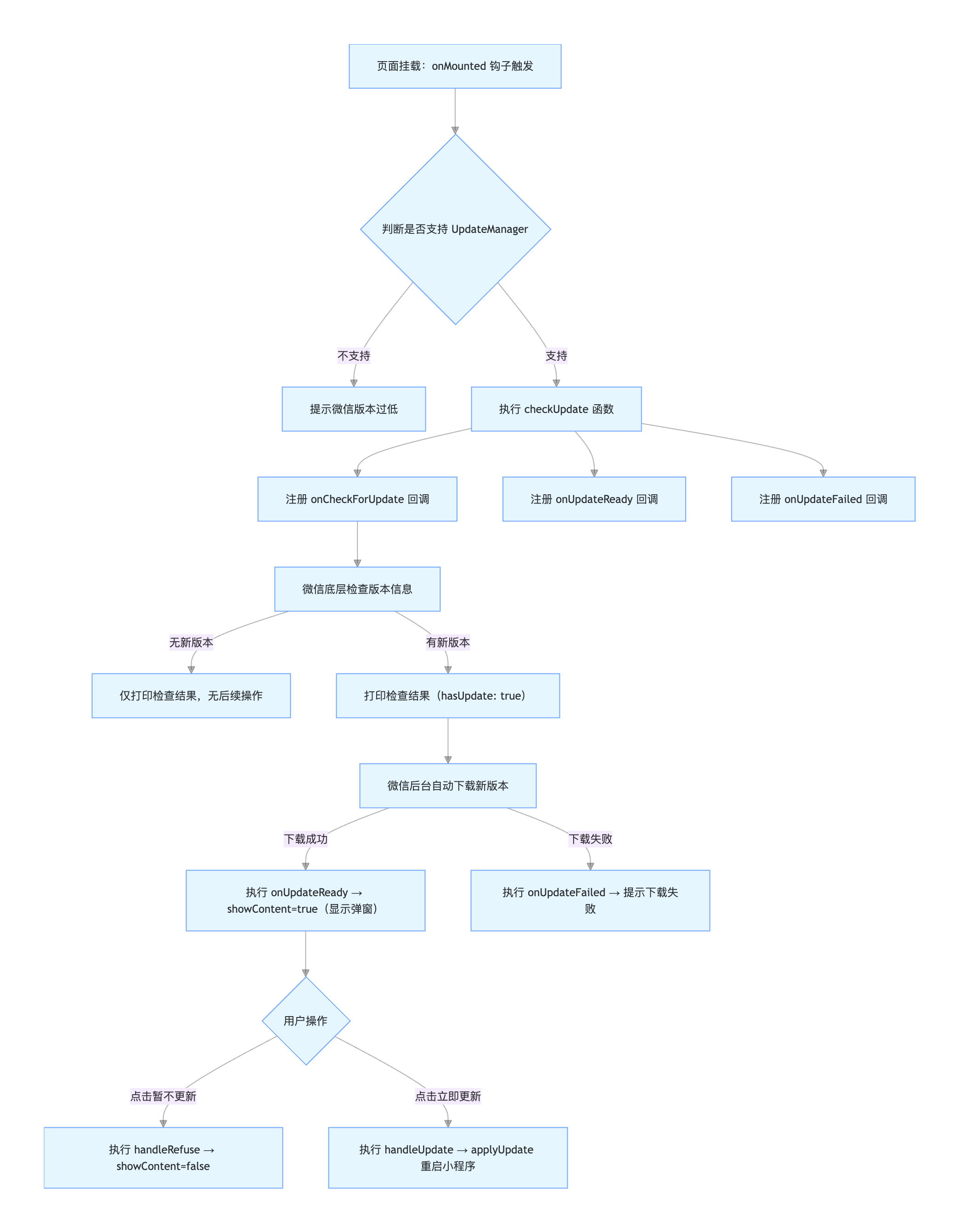
三、代码执行流程详解
1. 整体执行链路
用流程图直观展示代码从触发到执行的完整顺序:
graph TD
A[页面挂载:onMounted 钩子触发] --> B{判断是否支持 UpdateManager};
B -->|不支持| C[提示微信版本过低];
B -->|支持| D[执行 checkUpdate 函数];
D --> E[注册 onCheckForUpdate 回调];
D --> F[注册 onUpdateReady 回调];
D --> G[注册 onUpdateFailed 回调];
E --> H[微信底层检查版本信息];
H -->|无新版本| I[仅打印检查结果,无后续操作];
H -->|有新版本| J[打印检查结果(hasUpdate: true)];
J --> K[微信后台自动下载新版本];
K -->|下载成功| L[执行 onUpdateReady → showContent=true(显示弹窗)];
K -->|下载失败| M[执行 onUpdateFailed → 提示下载失败];
L --> N{用户操作};
N -->|点击暂不更新| O[执行 handleRefuse → showContent=false];
N -->|点击立即更新| P[执行 handleUpdate → applyUpdate 重启小程序];

2. 关键执行节点说明
- 注册回调≠立即执行:
checkUpdate函数内的onCheckForUpdate/onUpdateReady/onUpdateFailed只是“注册监听”,不会立即执行,需等待微信底层触发对应事件才会执行; - 版本检查触发时机:调用
wx.getUpdateManager()后,微信会自动触发版本检查,无需手动调用“检查接口”; - 重启逻辑:
applyUpdate()调用后小程序会强制立即重启,无需用户手动关闭,重启后直接加载新版本(若手动重启仍为旧版本,需检查是否触发“冷启动”,文末有解决方案)。
四、常见问题与解决方案
1. 调用 applyUpdate() 后重启还是旧版本?
- 原因:普通返回退出是“热启动”,未触发新版本加载;
- 解决:让用户彻底关闭微信(从多任务栏划掉),重新打开微信进入小程序(冷启动),或清除小程序缓存后重试。
2. 低版本微信客户端兼容
- 问题:部分老版本微信不支持
UpdateManager接口; - 解决:通过
wx.canIUse('getUpdateManager')或直接判断wx.getUpdateManager是否存在,给出版本过低提示。
3. 版本检查无响应
- 原因:小程序未发布新版本,或微信后台版本同步延迟;
- 解决:确认小程序已在微信公众平台发布新版本,等待 5-10 分钟后重试(微信后台同步需时间)。
五、总结
- 小程序版本更新的核心是
UpdateManager对象,需先初始化实例,再注册检查、下载、失败回调; - 执行流程核心是“注册监听→微信底层触发事件→执行回调→用户交互→应用更新”,回调仅注册不立即执行;
- 需兼容低版本微信,且注意
applyUpdate()后的重启逻辑(冷启动才能加载新版本)。
通过以上代码和流程解析,可快速实现小程序版本更新检查功能,确保用户能及时感知并更新到最新版本,提升小程序的功能覆盖度和用户体验。
