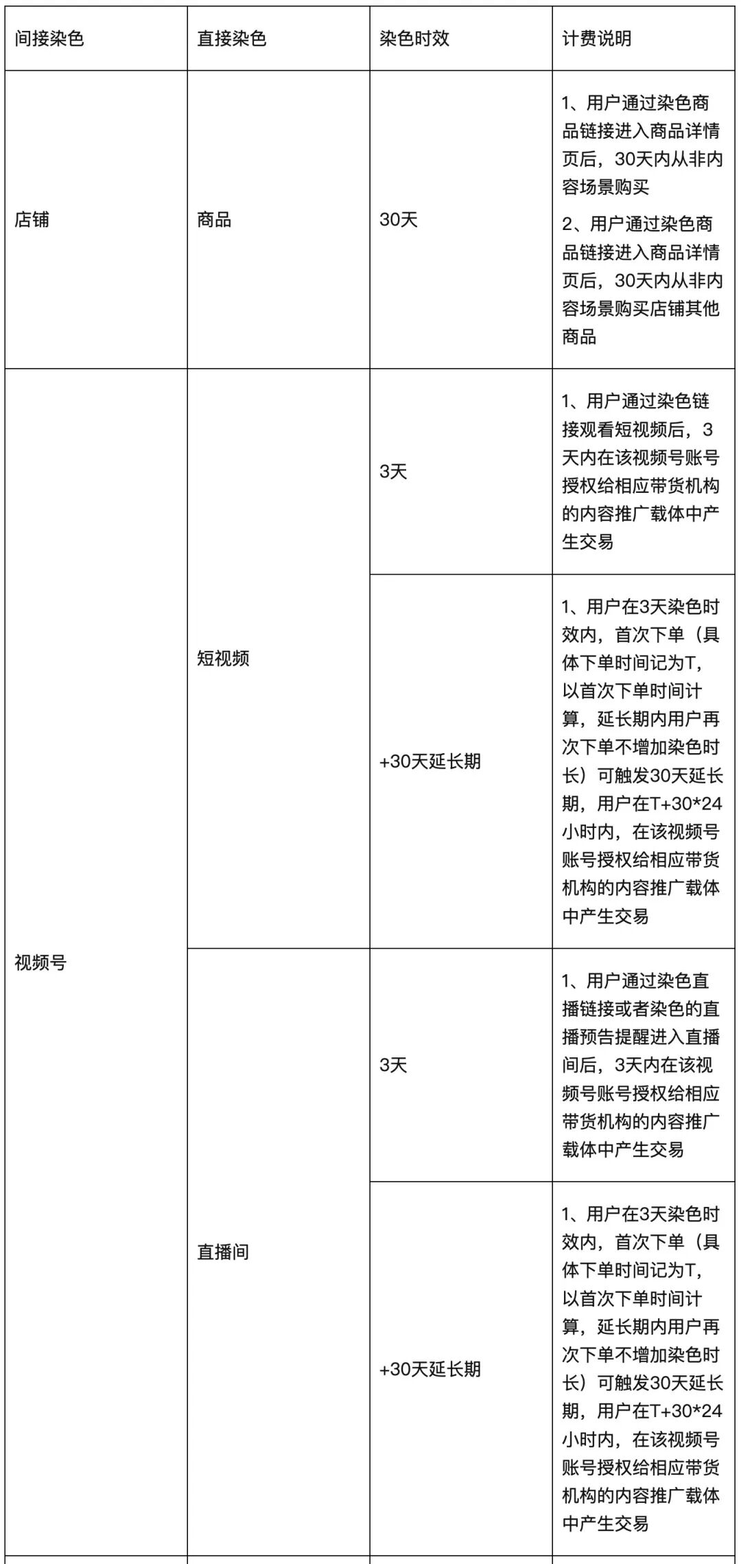
平台对推客的锁客时长有明确规定,核心逻辑:分享的内容类型不同,锁客时长和佣金生效规则也完全不同。这直接影响推客的收益和商家的流量沉淀。下面分两类场景详细拆解:
1、分享商品链接的锁客规则
当推客分享商品链接给买家时,只要买家点击查看(无论是否购买),就会与该推客锁定30天。
- 若买家在这30天内下单购买,推客可正常获得佣金;
- 若买家超过30天再下单,推客则无法获得该笔订单的佣金。
这种规则的核心是“以商品为锚点”,给推客30天的转化周期,也让买家有充足时间决策。
2、分享直播间/短视频的锁客规则
当推客分享直播间,或挂车短视频时,买家点击查看后,会先与推客锁定3天。
- 若买家在这3天内下单购买,推客不仅能获得该笔订单的佣金,还会自动将锁客时长延长至30天(相当于以“成交”为触发点,重新激活30天锁客周期);
- 若买家超过3天再下单,推客则无法获得佣金。
这种规则更偏向“以内容场景为驱动”,用短期锁客+成交延长的机制,鼓励推客多分享高转化的内容场景(直播间、挂车短视频),同时也让推客的收益更具持续性。
搞懂这两类锁客规则,推客就能针对性地选择分享内容、把握转化时机;商家也能更清晰地规划推客的推广策略,避免因规则模糊导致的佣金纠纷或流量浪费。
