小程序
小游戏
企业微信
微信支付
扫描小程序码分享
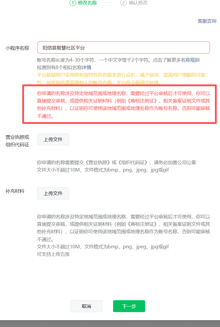
需要使用阳信县智慧社区平台作为小程序名称,应该哪个部门提供什么材料
2 个回答
加粗
标红
插入代码
插入链接
插入图片
上传视频
你好,该昵称需要提供政府部门授权给申请主体的授权书,授权书内容需包含授权方联系人及联系方式(需在政府官方网站可公开核实),以便平台核实,否则无法通过审核。
你好,麻烦通过点击下方“反馈信息”按钮,提供出现问题的。
本回答由AI生成,可能已过期、失效或不适用于当前情形,请谨慎参考
关注后,可在微信内接收相应的重要提醒。
请使用微信扫描二维码关注 “微信开放社区” 公众号
你好,该昵称需要提供政府部门授权给申请主体的授权书,授权书内容需包含授权方联系人及联系方式(需在政府官方网站可公开核实),以便平台核实,否则无法通过审核。