收藏
回答

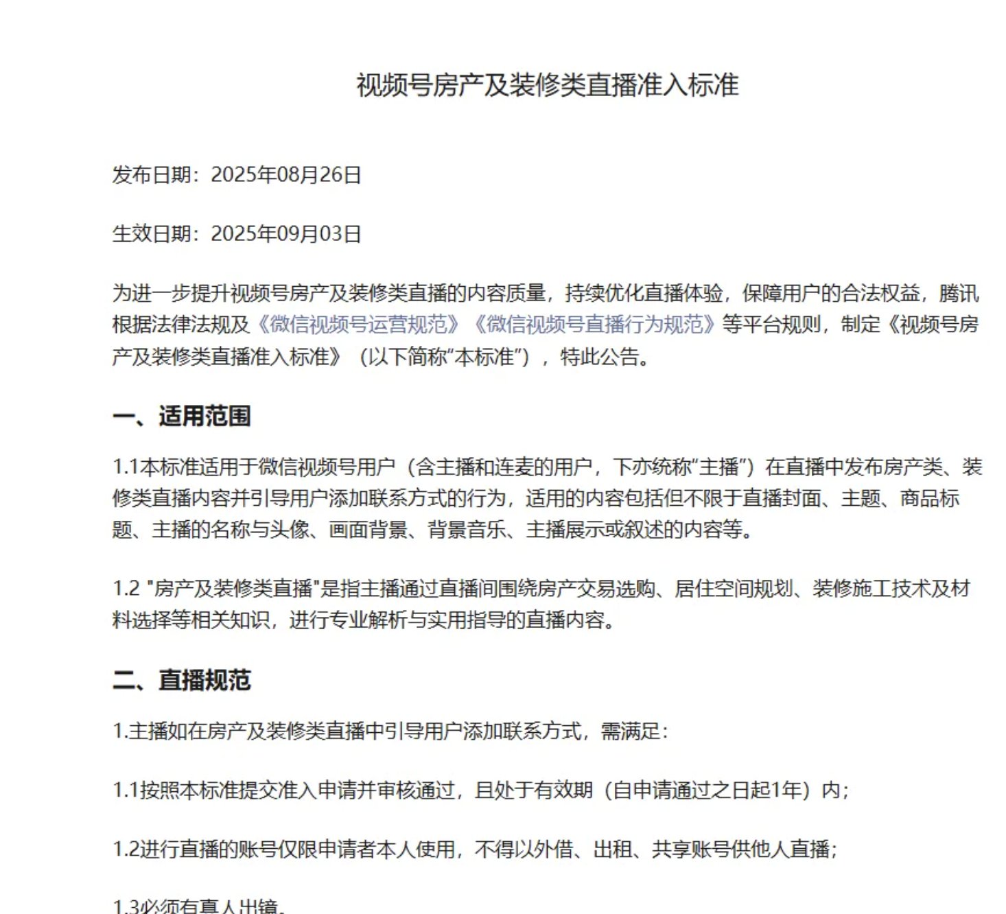
8月26日出视频号房产及装修类直播准入标准?真的假的

回答关注问题邀请回答
收藏

1 个回答

  • 智能回答 智能回答 本次回答由AI生成
    2025-09-01
    有用
登录 后发表内容