收藏
回答

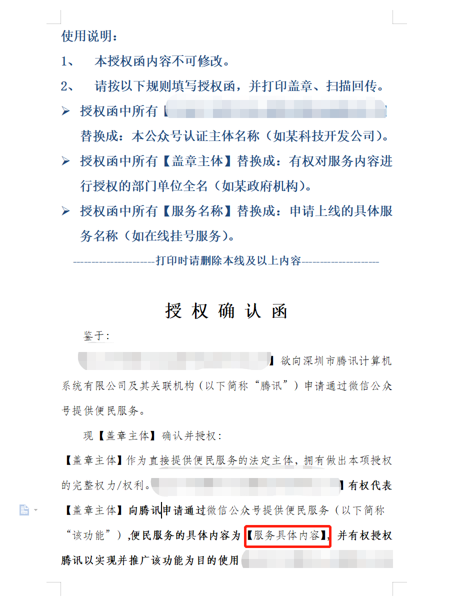
开通服务类目—政务民生,填写的《资质授权书》中服务具体内容如何填写?

AppID
wx5c4abc8659b98d04



回答关注问题邀请回答
收藏

2 个回答

  • 社区运营专员-HAHA
    社区运营专员-HAHA
    2022-12-29

    你好,服务号的政务民生类目【资质授权文件】中的服务具体内容建议填写:申请的模板消息或订阅通知是用于做什么,及该服务号提供的服务内容是什么(内容需与所申请的政务民生类目相关),该模板即示例,平台目前暂无其他示例提供

    2022-12-29
    有用
    回复 1
    • 未来,信念
      未来,信念
      2023-07-20
      授权时长可以删除吗? 还是写长期 或永久
      2023-07-20
      回复
  • 田超峰
    田超峰
    2022-12-27

    能否给个示例,比如我们要通过微信发送 通知公告,待办任务,逾期提醒   这个服务内容直接填这些内容吗?

    2022-12-27
    有用
    回复
登录 后发表内容