# ***小程序用户隐私保护指引
(2025年4月修订版)
## 一、我们如何收集您的信息
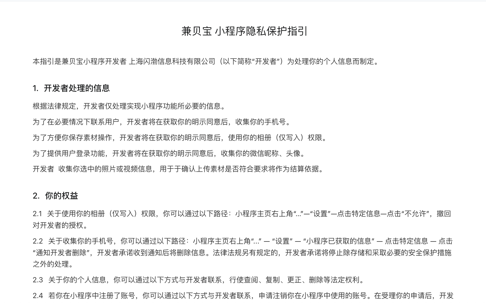
我们仅收集为实现小程序功能所必需的个人信息,且会在收集前向您明确告知具体内容和使用目的。
### (一)注册/登录环节
您使用微信授权登录时,我们会获取以下信息:
1. **微信昵称和头像**
- **用途**:为了减少用户注册流程,快速实现登录,生成用户专属ID用于识别身份,显示在订单记录、评价展示以及同步订单信息等场景,开发者将在获取您的明示同意后,收集您的微信昵称、头像。
2. **手机号**(如需验证身份)
- **用途**:为了实名认证 H5 和小程序数据互通,提供商品订单发货服务、减少用户注册流程、快速实现登录,开发者将在获取您的明示同意后,收集您的手机号。您可自主选择是否开放此项信息的收集。
### (二)使用服务环节
根据您选择的具体服务,我们可能需要获取以下信息:
1. **位置信息**
- **用途**:为了显示距离,定位收货地址是否配送问题,开发者将在获取您的明示同意后,收集您的位置信息。您可自主选择是否开放此项信息的收集。
2. **相册权限(仅写入)**
- **用途**:为了保障您正常编辑个人信息等服务,开发者将在获取您的明示同意后,使用您的相册(仅写入)权限。您可自主选择是否开放此项权限的收集,若拒绝提供此权限,您将无法使用图片上传功能。
## 二、我们如何使用您的信息
我们严格遵守"最小必要"原则,信息仅用于以下用途:
### (一)服务基础功能
1. **账户安全**:验证您的身份,防止账户被盗用。
2. **交易处理**:处理订单、支付、退款等操作。
3. **服务匹配**:根据您的位置提供附近服务资源或配送服务。
### (二)服务优化
1. **体验改进**:通过匿名化数据分析优化服务流程(如配送时间、商品推荐等)。
### (三)必要通知
1. **订单状态**:及时推送发货、配送、签收等重要信息。
## 三、信息共享范围
我们仅会在以下情形下共享您的信息:
### (一)必要合作方
1. **物流合作伙伴**:共享经脱敏处理的配送地址,确保服务时效。
2. **支付机构**:传递交易验证信息(如短信校验码),按金融监管要求执行。
### (二)法律法规要求
依法配合执法机关及监管部门的调查工作。
## 四、信息存储与保留期限
我们采用加密存储技术,并根据用途设定存储期限:
1. **账户信息**:账户存在期间持续保存,注销后按法规保留6个月审计所需数据。
2. **交易记录**:留存5年(法律规定更长期限的从其规定),用于售后及财务核对。
3. **服务记录**:服务完成后保留12个月(用于服务优化),超期自动删除。
## 五、用户权利说明
您对个人信息享有完整控制权:
1. **信息查询/修改**:通过"设置-隐私管理"页面随时更新个人信息。
2. **权限管理**:可随时关闭非必要权限(如位置、相册),部分功能可能受限。
3. **数据删除**:联系客服申请删除特定数据,账户注销后数据按法规处理。
4. **服务注销**:30个工作日内完成账户注销并删除相关信息。
## 六、特殊说明
### (一)位置信息精度
定位精度控制在100米范围内,仅用于服务匹配及配送优化。
### (二)未成年人保护
1. 未满18岁用户需监护人陪同使用
2. 限制单笔订单金额(≤500元)
### (三)用户昵称和头像处理规则
1. **微信昵称/头像**
- 仅用于账户标识(如订单页显示)
- 不脱敏展示给交易关联方
- 隐私模式下可替换为随机昵称
2. **手机号**
- 仅限注册、登录及订单服务使用
- 不向第三方营销机构共享
- 验证码仅限5分钟内有效
我们不会将您的手机号用于营销推广(除非您明确同意),也不会泄露给任何无关第三方。在需要与您联系时,会明确告知联系事由且遵循相关法律法规。若您不再希望接收相关通知,可在小程序设置中关闭通知权限。
如您对个人信息保护有任何疑问或建议,请随时联系我们的客服团队:
客服邮箱:
生效日期:2025年04月18日
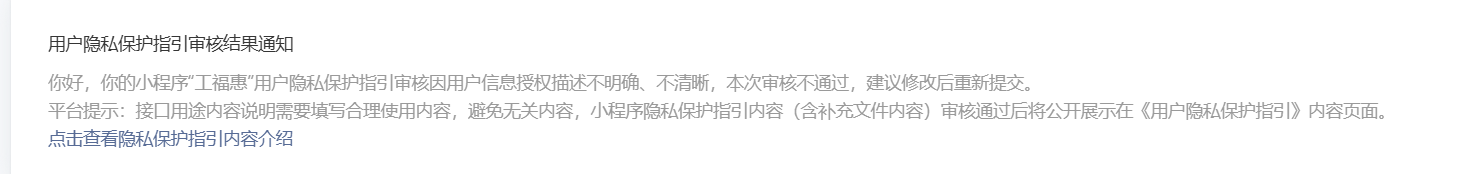
以上是提交审核内裤,请问哪里没有具体说明用途了?
也没有具体说明哪里不合格

你好,【仅写入】相关隐私接口,没有上传功能哦!建议重新描述后提交审核。(仅写入,无读取),可参考填写:保存XX图片、保存XX视频
平台回复是这样的,好像不是说相册的问题,是用户信息这块
描述和使用的权限不符合,无法达到此目的
AppID(小程序ID)
wxbc4b5b552fc3b914
为什么不能通过审核阿。。。 这也太难了吧, 十多次了。。。