收藏
回答

关于增值电信业务经营许可证的申请问题

框架类型 问题类型 提审时间 AppID
小程序 需求 2018-07-27 wx859c0605d8a10c7b

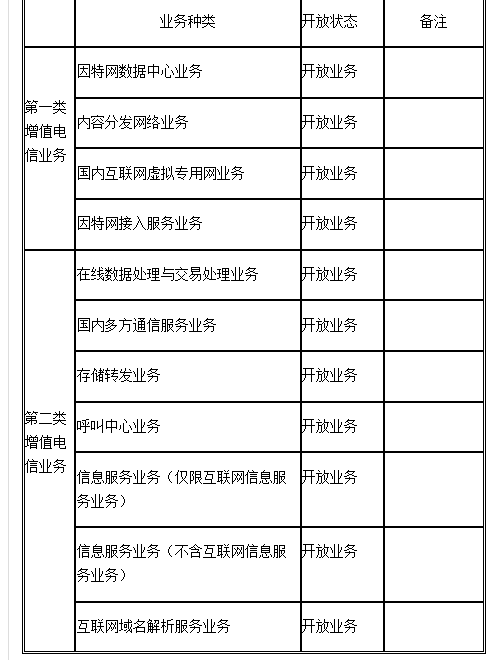
增值电信也许经营许可证中只有第二类中的在线数据处理与交易处理业务,能否申请社交类目



回答关注问题邀请回答
收藏

1 个回答

  • Bling
    Bling
    2018-07-27

    你好,社交相关类目的申请需提供经营范围含:信息服务业务(仅限互联网信息服务业务)的ICP。

    2018-07-27
    有用
    回复
登录 后发表内容