收藏
评论

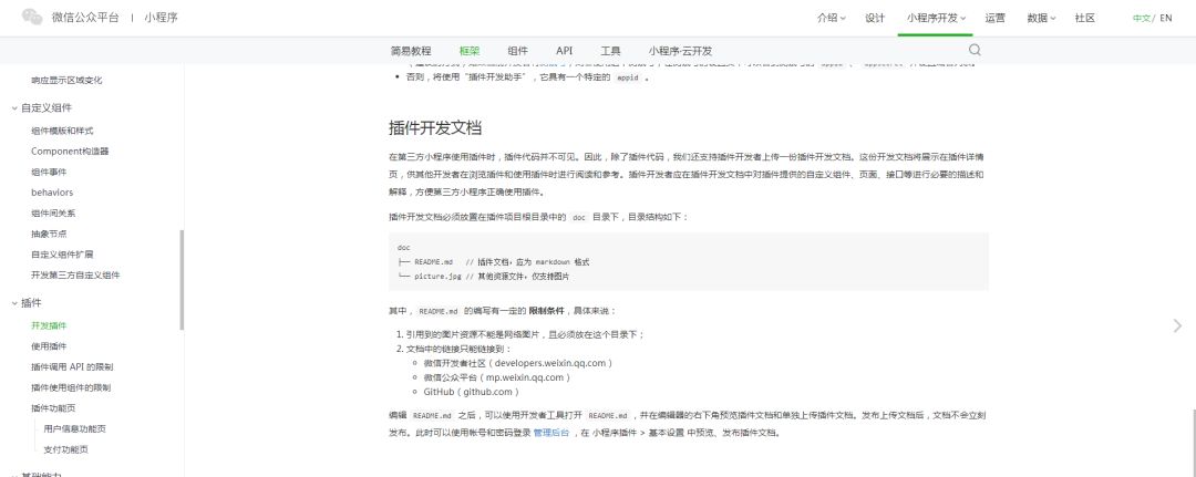
日期选择器插件

本插件appid为wx42b95b4509175304, 请在小程序后台设置 > 第三方服务 > 插件中搜索此插件appid并使用。小程序 app.json 中使用插件的样例代码:

"plugins": {    "wui": {      "version": "1.0.1",      "provider": "wx42b95b4509175304"
    }
  }

API

wxc-date-picker(日历选择组件)

wxc-date-picker【props 】

名称        类型描述                                                                                                          
date      string[说明]:日期选择期中默认选择的时间,如未传,默认选中当前时间(格式: "yyyy-MM-dd DD:HH:mm")                                                  
enableTimebool [说明]:是否允许选择时间,由于微信默认 time 的 picker 仅支持到分,这里同样,有兴趣的同学可自行拓展至支持时分秒

wxc-date-picker【bind 】

名称描述
onselectdate[说明]:选择时间后点击确定会触发此事件,在使用此组件的 Page,或者 Component 中响应此事件即可

使用

可参见 demo

截图

  

API

wxc-checkin-picker(酒店/旅馆等行业用于选择入住/离店日期的日历组件)

wxc-checkin-picker【props 】

名称        类型描述                                                                                                          
limitDays      number[说明]:可选择的连续入住天数                                                 
limitMonths      number[说明]:可接几个月内的预订(显示几个月的日历)                                                  
checkInOn      number[说明]:默认入住日期(时间戳,毫秒数)
checkOutOn      number[说明]:默认离开日期(时间戳,毫秒数)
checkInText      string[说明]:入住文字显示(默认“入住”)
checkOutTextstring[说明]:入住文字显示(默认“离店”)
checkedColorstring[说明]:选中日期的背景色
checkedTextColorstring[说明]:选中日期的文字颜色

wxc-checkin-picker【bind 】

名称描述
onconfirm[说明]:选择入住/离店时间后的trigger事件

使用

可参见 demo

截图

  


最后一次编辑于  2018-09-20
赞 4
收藏

4 个评论

  • KarmenTse休假中
    KarmenTse休假中
    2018-09-20

    可以在开发者工具上传插件的开发文档,便于开发者接入使用


    2018-09-20
    赞同 1
    回复
  • SakuraChu
    SakuraChu
    2019-02-15

    请问demo在哪?另外引用时“usingComponents”里面page要如何配置,不知道对应的页面是啥


    2019-02-15
    赞同
    回复
  • 稼纬
    稼纬
    2018-11-26

    请问这个插件的代码在哪?

    2018-11-26
    赞同
    回复
  • Jodhpurs
    Jodhpurs
    2018-09-26

    建议在插件地址里面添加上开发者文档,不然别人通过搜索找到插件,是看不到文档的

    2018-09-26
    赞同
    回复 1
    • 杨泉
      杨泉
      2018-09-27

      收到

      2018-09-27
      回复
登录 后发表内容