收藏
回答

小程序直播只能电商类目可以申请吗?

我们是政府主体的政务类小程序,需要开通小程序直播,但是无法满足90天支付行为,因为我们是非盈利平台,没有在线交易功能。请问政务类目的小程序如果使用直播,是不是只能用第三方的直播服务,不能使用MP小程序的直播功能?

我们小程序APPID:wx02d0a3035a2aebaf

回答关注问题邀请回答
收藏

2 个回答

  • 荔枝大娘
    荔枝大娘
    2020-05-29

    粉丝超过100??


    2020-05-29
    有用
    回复 1
    • 荔枝大娘
      荔枝大娘
      2020-05-29
      下面5选项选一个就好
      2020-05-29
      回复
  • 被逼疯的宝宝
    被逼疯的宝宝
    2020-05-09

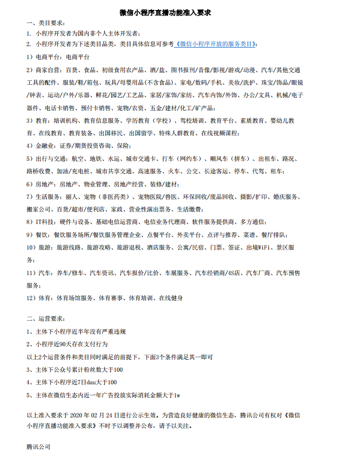
    1、有新增其他类目,你可以看一下我发的图

    2、可以用MP小程序后台的直播功能,主要的设置都在MP后台,小程序端展示在第三方后台设置

    2020-05-09
    有用
    回复 14
    • 胖子爽
      胖子爽
      2020-05-09
      谢谢你的回复,可是我们是政务类非盈利的平台,无法满足交易行为。开通不了MP小程序后台的直播功能 怎么办呢?
      2020-05-09
      回复
    • 被逼疯的宝宝
      被逼疯的宝宝
      2020-05-09回复胖子爽
      我身边也有非盈利的平台,他们为了要开小程序直播功能,特地去申请了一个商户号,到时在小程序上设置个付款,1毛钱,两天之后就开通了直播功能,后续你不用商户号也没事的,就放在哪里就好
      2020-05-09
      回复
    • 胖子爽
      胖子爽
      2020-05-09回复被逼疯的宝宝
      我这边政府事业单位没有对公账号,没办法像这样操作。
      2020-05-09
      回复
    • 被逼疯的宝宝
      被逼疯的宝宝
      2020-05-09回复胖子爽
      你看一下这个资料是党政单位申请微信支付的文档说明https://kf.qq.com/faq/180910ZV3YfE180910VRjmaE.html
      再不行就找个朋友借用他人商户号来对接处理
      2020-05-09
      回复
    • 被逼疯的宝宝
      被逼疯的宝宝
      2020-05-09回复被逼疯的宝宝
      https://kf.qq.com/faq/190313vyY3Mf190313bmUnUB.html这个是事业单位的
      2020-05-09
      回复
    查看更多(9)
登录 后发表内容
问题标签