请求时间点:10-20 09:33:16.011
https://api.weixin.qq.com/wxa/charge/service-provider/package/cancel_assign?access_token=97_hwCfFLsi44V3PlUEhteM-edE3JfnuDNGwEXVyVjj3IL0RvST6Y9D-cTsaZKCF6-MZEoYLd
token为截取部分
参数:
{
"orderId": "DD4167877300471382034",
"requestId": "1030141699386578016"
}
回包:{"body":"{\"errcode\":10121022}","msg":"success","ok":true,"status":201}

你好,请问是手机号组件集采的分配吗?将调用接口报错rid提供下,调用的可能是分配接口非取消分配接口
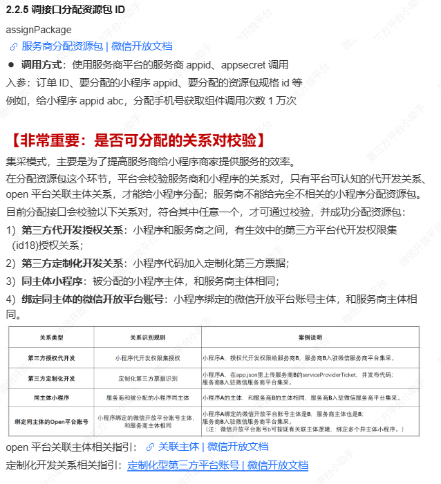
分配需要满足条件之一,详情查看 https://developers.weixin.qq.com/doc/oplatform/partner/partner_center/charge/guide/intro.html
