收藏
回答

手机号快速验证组件如果欠费了,会给对应小程序管理员发送欠费通知吗?

如题

回答关注问题邀请回答
收藏

2 个回答

  • 第三方平台小助手
    第三方平台小助手
    2024-08-19

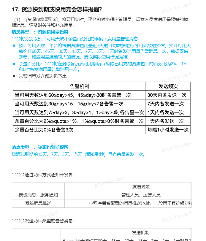
    你好,当资源包将要到期、将要用完时,平台将对小程序管理员、运营人员发送用量预警的模板消,请查看公众号[微信公众平台]的通知。详情可查看 常见问题解答

    2024-08-19
    有用
    回复
  • 那一抹微笑😊穿透阳光
    那一抹微笑😊穿透阳光
    2024-08-16

    会,运营人员也会发消息,还没有欠费,就会一直通知你,说数量不足了

    2024-08-16
    有用 1
    回复 3
    • 😯Atom
      😯Atom
      2024-08-16
      那就奇怪了,我们这边的管理和运营人员都没有收到欠费通知,只有最初送的那1000条快用完时才有通知,后续充值的数额用完后就再也没有通知了。
      2024-08-16
      回复
    • 那一抹微笑😊穿透阳光
      那一抹微笑😊穿透阳光
      2024-08-16回复😯Atom
      没有,我这里隔三岔五的收到微信公众平台推送的消息,你是关注了公众号,微信公众平台的噻
      2024-08-16
      回复
    • 😯Atom
      😯Atom
      2024-08-16回复那一抹微笑😊穿透阳光
      好的,我让管理员关注一下,多谢
      2024-08-16
      回复
登录 后发表内容