收藏
回答

功能开发资质审核问题?

AppID
wxf81ba80f3ae1b7f9

小程序想开发跳转到其他医院在线问诊小程序的功能,请问平台审核需要提供哪些材料或证件。

回答关注问题邀请回答
收藏

3 个回答

  • 社区运营专员-HAHA
    社区运营专员-HAHA
    2025-11-10

    你好,目前根据你的表述,暂无法给出相关建议,因不同服务对应的类目及资质不同,需要进一步看小程序的服务内容进行确认,建议补充小程序服务交互图进一步评估 或 可提供小程序服务交互图及清晰的描述咨询小程序类目客服。

    路径参考:登录【微信公众平台】-【小程序类目】-【服务类目详情页】-点击【联系客服】输入【人工】或【转人工】,具体描述问题以及提供详细demo图等材料进行相关反馈;

    小程序类目开放的资质及适用范围要求可参考:https://developers.weixin.qq.com/miniprogram/product/material/

    2025-11-10
    有用
    回复 2
    • w.
      w.
      2025-11-10
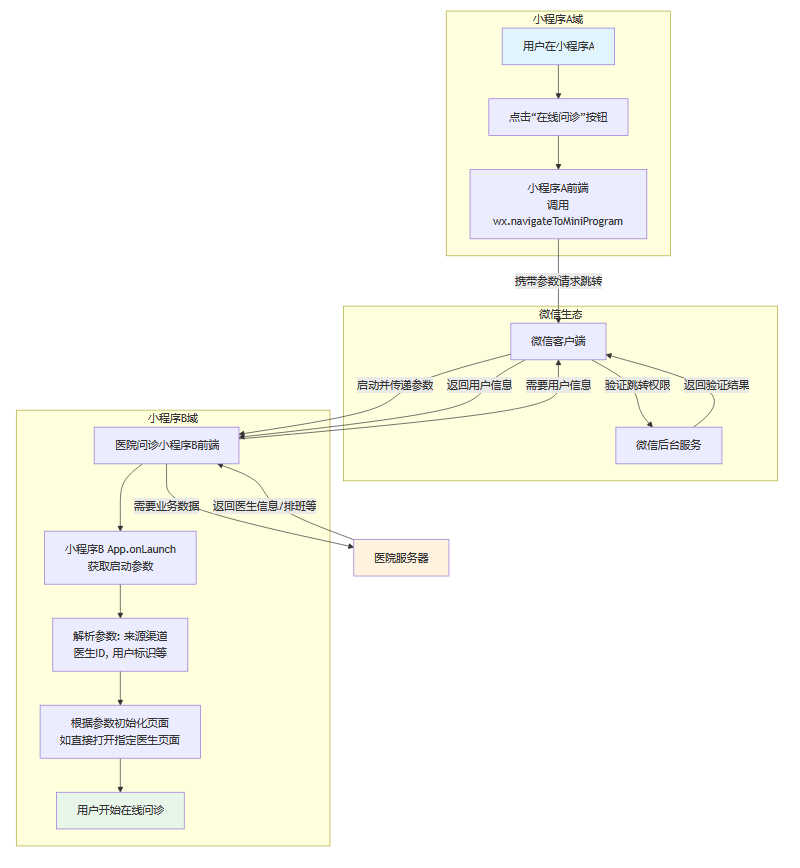
      上传了小程序服务交互图,麻烦进一步评估一下
      2025-11-10
      回复
    • 社区运营专员-HAHA
      社区运营专员-HAHA
      2025-11-11回复w.
      你好,需要有小程序完整服务内容的demo图,才能进一步评估哦~
      2025-11-11
      回复
  • hello world
    hello world
    2025-11-07

    不需要材料,对方小程序支持就行

    2025-11-07
    有用
    回复 1
    • w.
      w.
      2025-11-07
      O(∩_∩)O谢谢,就是怕功能开放了审核不提供,耽搁时间浪费钱
      2025-11-07
      回复
  • 智能回答 智能回答 本次回答由AI生成
    2025-11-07
    有用
登录 后发表内容