收藏
回答

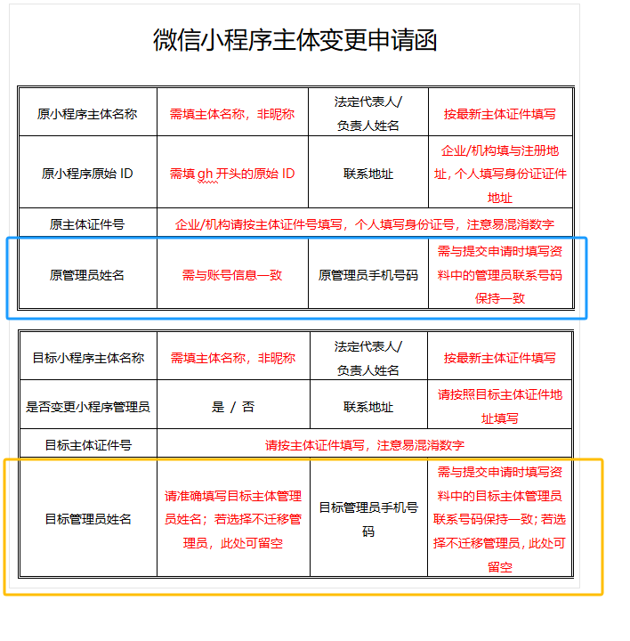
微信小程序主体变更申请函填写?

AppID
wx504a67c00d3d3570

小程序进行主体的变更时,需要填写主体变更申请函,其中原管理员是指备案的管理员还是现管理员,有账号是管理员离职状态,申请函中提到,由于申请函是两页,提示必须加盖骑缝章,这个骑缝章具体位置应该盖在哪里呢,希望官方可以帮忙看看是否如图所示!

回答关注问题邀请回答
收藏

1 个回答

  • 风清雾散云开见日出
    风清雾散云开见日出
    2024-06-24

    原管理员就是你现在变更主体时的小程序管理员,与备案无关;

    骑缝章:2页申请函,左右重叠摆在一起,在中间盖个章,一页盖差不多一半,就是骑缝章了。

    2024-06-24
    有用
    回复 5
    • 釰䬶
      釰䬶
      2024-06-24
      左右摆在一起,那图中上下可以不啊,哥
      2024-06-24
      回复
    • 风清雾散云开见日出
      风清雾散云开见日出
      2024-06-24回复釰䬶
      可以
      2024-06-24
      回复
    • 釰䬶
      釰䬶
      2024-06-24回复风清雾散云开见日出
      那就需要盖两处章就行了是吗,一个骑缝章一个末尾落款的章
      2024-06-24
      回复
    • 风清雾散云开见日出
      风清雾散云开见日出
      2024-06-24回复釰䬶
      不管哪个方向,只要2张上下叠在一起,不要完全覆盖在一起,可以盖个章,一个章同时盖在2页上就行
      2024-06-24
      回复
    • 釰䬶
      釰䬶
      2024-06-24
      好的谢谢
      2024-06-24
      回复
登录 后发表内容