收藏
回答

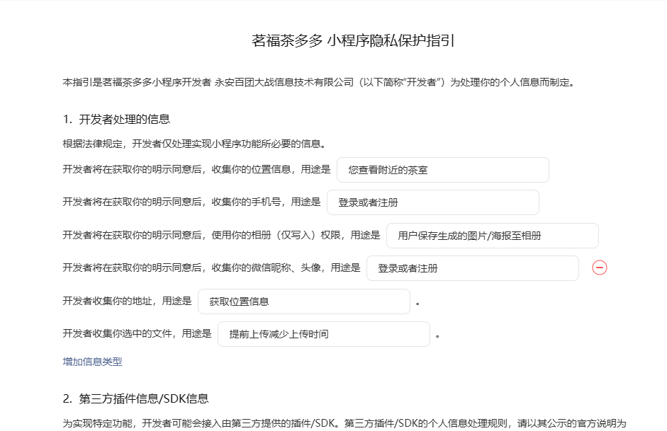
获取微信昵称、头像审核老是不通过,原因是什么也不知道,已经要求弹窗显示协议,还有什么要求?

AppID
wx290ff99f272144a4

获取微信昵称、头像审核老是不通过,原因是什么也不知道,已经要求弹窗显示协议

回答关注问题邀请回答
收藏

2 个回答

  • Hlxuan.
    Hlxuan.
    2025-07-10

    建议自行检查下所填写的描述是否符合对应的隐私接口,针对不同的隐私接口,从用户角度出发简单描述下用途即可。

    收集你的微信昵称、头像】,可参考填写:同步头像或昵称、修改个人头像或昵称。

    【收集你的地址】可参考填写:辅助填写地址信息、推荐附近xxx。

    【收集你选中的文件】,可参考填写:上传xxx文件。

    2025-07-10
    有用 1
    回复
  • hello world
    hello world
    2025-07-10

    昵称头像没法用于登录注册

    2025-07-10
    有用
    回复 2
    • 欢乐马
      欢乐马
      发表于移动端
      2025-07-10
      已经有试过多种提示方法了,同样的提示,别的小程序就可以
      2025-07-10
      回复
    • 
      
      2025-08-14
      试了六次填写,还是无法通过,麻烦官方能不能指导下我
      2025-08-14
      回复
登录 后发表内容