收藏
回答

小程序备案审核流程BUG

审核类型 框架类型 问题类型 提审时间 AppID
类目审核 小程序 Bug 01-05 wxb3ee4f304fba93ab

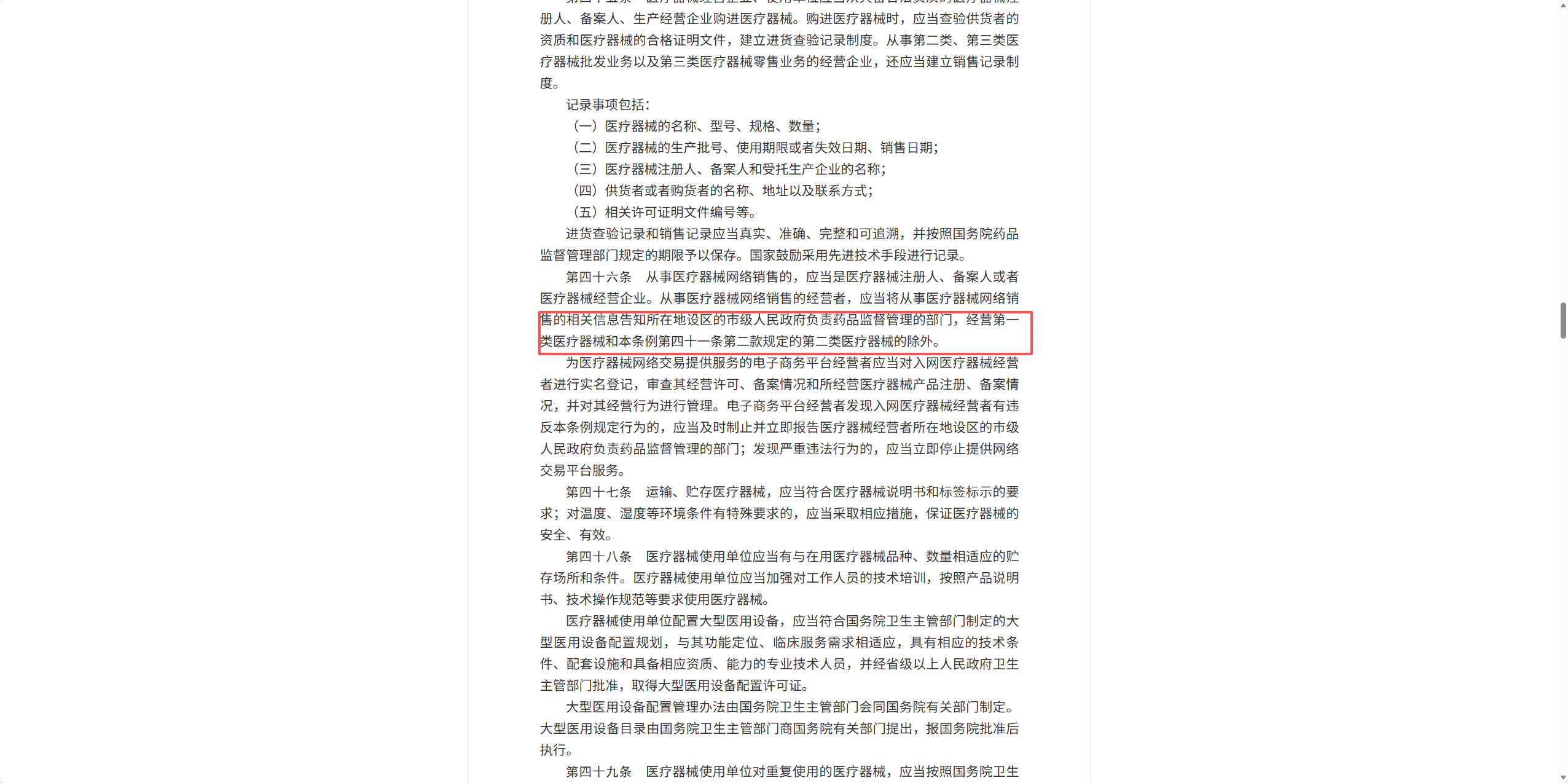
我在小程序备案的时候选择的类目是医疗器械嘛 然后需要我提供互联网药品信息服务资格等资质 但是问题是 我售卖的是一类医疗器械 如图所示经营一类医疗器械不需要许可和备案 所以没有国家机关给开具资质 那么我该如何进行小程序的备案呢 信息来源2022年3月10日国家市场监督管理总局令第54号公布 医疗器械经营监督管理办法

回答关注问题邀请回答
收藏

2 个回答

  • 智能回答 智能回答 本次回答由AI生成
    01-06
    有用 1
    回复 1
    • w.
      w.
      01-08
      哈喽?  不是所有的医疗器械 都是徐要主管部门审核同意的啊??
      01-08
      回复
  • w.
    w.
    01-08

    但是问题是 不是所有的医疗器械 都是徐要主管部门审核同意的啊??


    01-08
    有用
    回复
登录 后发表内容