收藏
回答

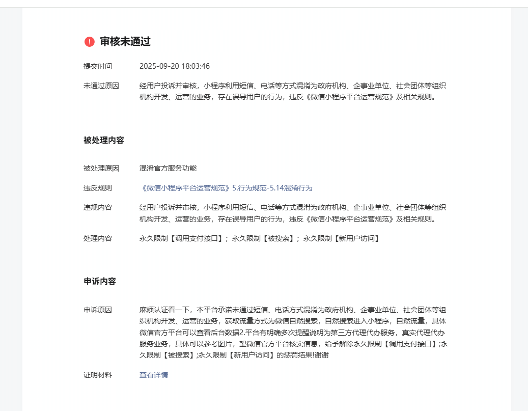
为什么我小程序没有这个类型的运营方式,微信平台封了小程序不给解封?

AppID
gh_25e5f03ff060

回答关注问题邀请回答
收藏

1 个回答

  • 智能回答 智能回答 本次回答由AI生成
    2025-09-21
    有用 1
登录 后发表内容