收藏
回答

小程序资质审核,已经按要求提交相关资质材料,但是还是审核不通过

框架类型 问题类型 提审时间 AppID
小程序 需求 2018-10-18 wxc0c9a11c5f2329d1

小程序资质审核,已经按要求提交相关资质材料,但是还是审核不通过:

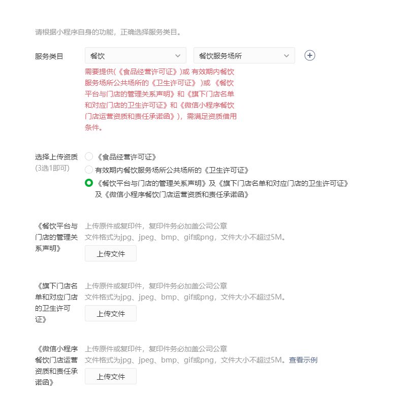
选择的服务类目是  餐饮---餐饮服务场所

 已经提交这3个资质文档《餐饮平台与门店的管理关系声明》及《旗下门店名单和对应门店的卫生许可证》及《微信小程序餐饮门店运营资质和责任承诺函》。但是还是审核不通过。


请问有什么联系方式,问下原因,还需要提交其他什么材料?


急急,客户小程序等着上线运营。

回答关注问题邀请回答
收藏

3 个回答

  • 漫步者
    漫步者
    2018-12-06

    请问解决了吗?

    2018-12-06
    有用
    回复
  • 叁里河
    叁里河
    2018-10-27

    小程序 服务类目 审核3次,都不通过,该提交的资料,都已经提交了。请帮忙看下什么原因?



    2018-10-27
    有用
    回复
  • Hasaki
    Hasaki
    2018-10-26
    什么审核
    2018-10-26
    有用
    回复
登录 后发表内容