小程序
小游戏
企业微信
微信支付
扫描小程序码分享
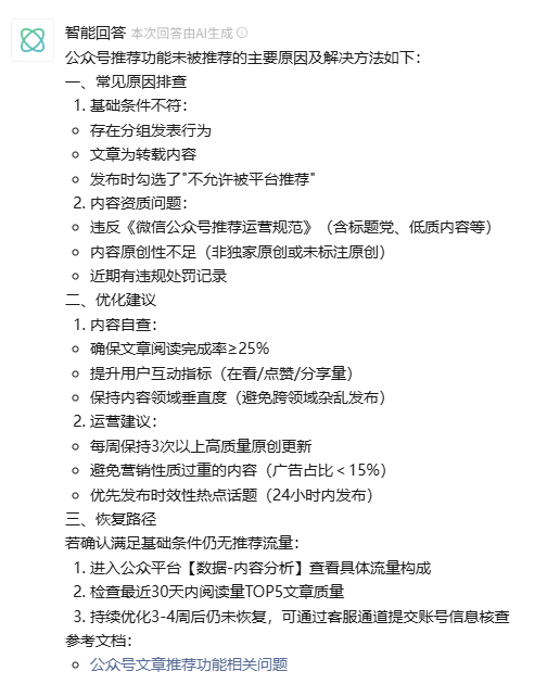
公众号运营过程中,未收到官方大大的任何封禁或者限流通知等,8月13日开始,突然0推荐,搜一搜可以搜得到发出的文章,这是公众号ID:gh_c4d475230976,直到今日还是没有推荐,请官方大大帮忙查看一下此账号出现了什么问题?我及时修正并改正,以后保证不再出现此类错误,麻烦官方大大及时处理一下,感激不尽,谢谢。
1 个回答
加粗
标红
插入代码
插入链接
插入图片
上传视频
你好,麻烦通过点击下方“反馈信息”按钮,提供出现问题的。
关注后,可在微信内接收相应的重要提醒。
请使用微信扫描二维码关注 “微信开放社区” 公众号