收藏
回答

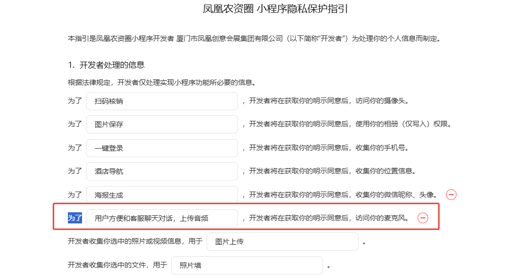
AI客服相关功能,用户隐私保护一直不通过,请官方大大们看看?

AppID
wxd8419c414e321187

到底哪里不明确啊?为了将音频转换成文字可以吗?就是一个按钮说话功能啊为什么审核那么多次不通过?


回答关注问题邀请回答
收藏

1 个回答

  • 小程序运营专员-yuan
    小程序运营专员-yuan
    2025-05-19

    你好,建议针对不同的隐私接口分别详细描述下与其相关的具体用途后重新提交。

    2025-05-19
    有用
    回复 5
    • 薛怼怼
      薛怼怼
      2025-05-19
      好的,谢谢。麻烦审核拒绝下,刚才没有修改不小心点了提交审核。
      2025-05-19
      回复
    • 薛怼怼
      薛怼怼
      2025-05-19
      修改了为啥还是审核不通过
      2025-05-19
      回复
    • 小程序运营专员-yuan
      小程序运营专员-yuan
      2025-05-19回复薛怼怼
      该项也描述不明确哦!建议重新描述下与其相关的具体用途后重新提交,可参考填写:推荐附近酒店、推荐附近展会信息
      2025-05-19
      回复
    • 薛怼怼
      薛怼怼
      2025-05-20回复小程序运营专员-yuan
      请问全部都描述详细了,为什么还是审核失败/(ㄒoㄒ)/~~
      2025-05-20
      回复
    • 小程序运营专员-yuan
      小程序运营专员-yuan
      2025-05-20回复薛怼怼
      你好,建议删除多余的描述文字
      2025-05-20
      回复
登录 后发表内容