小程序
小游戏
企业微信
微信支付
扫描小程序码分享
6 个回答
加粗
标红
插入代码
插入链接
插入图片
上传视频
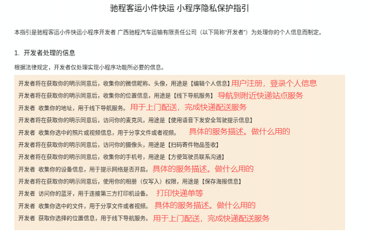
你好,建议针对不同的隐私接口分别详细描述下与其相关的具体用途后重新提交。(特别是标注仅写入相关的隐私接口含义:仅写入,无读取)
【收集你的微信昵称、头像】隐私接口,可参考填写:同步微信头像或昵称、修改昵称或头像
【收集你的设备信息】隐私接口,可参考填写:根据不同设备适配xx
【使用你的相册(仅写入)权限】隐私接口,可参考填写:保存XX图片、保存XX视频
你好,麻烦通过点击下方“反馈信息”按钮,提供出现问题的。
给个标准答案得了,还有审核做什么 ?
具体服务描述,作用是什么
相册你要写 保存海报图片
收集头像昵称,要写完善和人信息
选择文件,要写完善某某信息,没有分享功能
简单调一下试试呢
本回答由AI生成,可能已过期、失效或不适用于当前情形,请谨慎参考
关注后,可在微信内接收相应的重要提醒。
请使用微信扫描二维码关注 “微信开放社区” 公众号
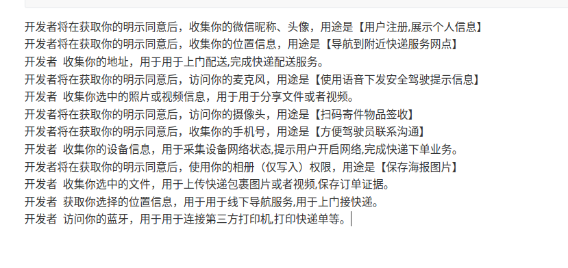
你好,建议针对不同的隐私接口分别详细描述下与其相关的具体用途后重新提交。(特别是标注仅写入相关的隐私接口含义:仅写入,无读取)
【收集你的微信昵称、头像】隐私接口,可参考填写:同步微信头像或昵称、修改昵称或头像
【收集你的设备信息】隐私接口,可参考填写:根据不同设备适配xx
【使用你的相册(仅写入)权限】隐私接口,可参考填写:保存XX图片、保存XX视频
给个标准答案得了,还有审核做什么 ?
具体服务描述,作用是什么
相册你要写 保存海报图片
收集头像昵称,要写完善和人信息
选择文件,要写完善某某信息,没有分享功能
简单调一下试试呢