小程序
小游戏
企业微信
微信支付
扫描小程序码分享
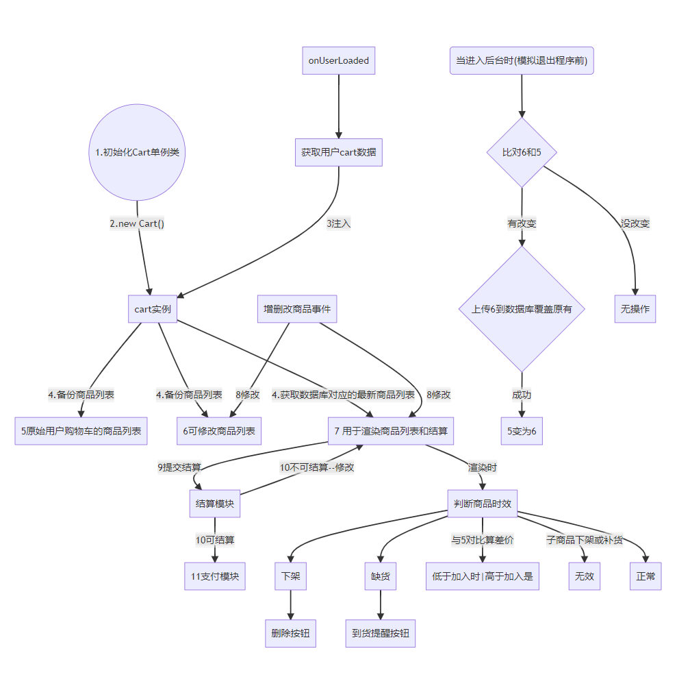
预实现小型电商的购物车逻辑,求大佬指点。
1 个回答
加粗
标红
插入代码
插入链接
插入图片
上传视频
1、每家有每家的实现方案,各有优劣。
我们的方案,仅供参考:
https://developers.weixin.qq.com/community/develop/article/doc/000026d5c8cc682c95dd7d1ee56813
你好,麻烦通过点击下方“反馈信息”按钮,提供出现问题的。
关注后,可在微信内接收相应的重要提醒。
请使用微信扫描二维码关注 “微信开放社区” 公众号
1、每家有每家的实现方案,各有优劣。
我们的方案,仅供参考:
https://developers.weixin.qq.com/community/develop/article/doc/000026d5c8cc682c95dd7d1ee56813