收藏
回答

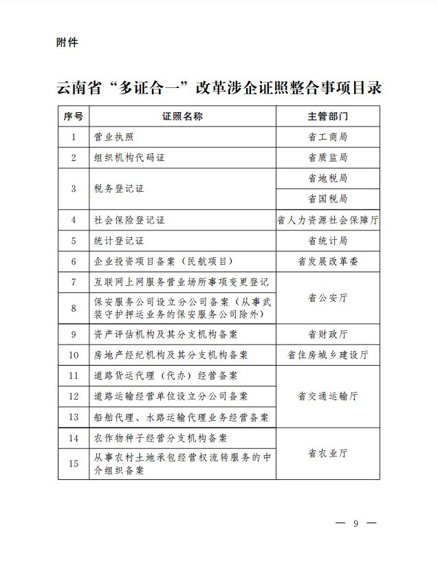
云南二类医疗器械无需办理信息说明

框架类型 问题类型 提审时间 AppID
小程序 需求 2018-06-27 wx43da3aaa69336681

- 小程序服务类目二类医疗器械备案凭证上传不了

-

云南省二类医疗器械备案凭证停办信息说明,云南省发布的

云政办发(2017)99号













回答关注问题邀请回答
收藏

2 个回答

  • Bling
    Bling
    2018-06-27

    你好,已经上述材料反馈审核人员,请等待审核,谢谢!

    2018-06-27
    有用
    回复
  • 平凡之路
    平凡之路
    2018-06-27

    医疗器械零售已经添加到营业执照上了,望管理人员核实后,开通服务类目

    2018-06-27
    有用
    回复
登录 后发表内容