小程序
小游戏
企业微信
微信支付
扫描小程序码分享
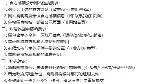
账号找回:机构编制部门的证明文件是什么?
需使用上级主体邮箱发邮件找回账号,假设上级主体为B,需找回账号的主体为A,以下为上级主题邮箱邮件内容 是否有需要调整的地方?
2 个回答
加粗
标红
插入代码
插入链接
插入图片
上传视频
提交与账号主体一致的主体证件(事业单位法人登记证书/机关单位法人登记证书)
你好,麻烦通过点击下方“反馈信息”按钮,提供出现问题的。
本回答由AI生成,可能已过期、失效或不适用于当前情形,请谨慎参考
关注后,可在微信内接收相应的重要提醒。
请使用微信扫描二维码关注 “微信开放社区” 公众号
提交与账号主体一致的主体证件(事业单位法人登记证书/机关单位法人登记证书)