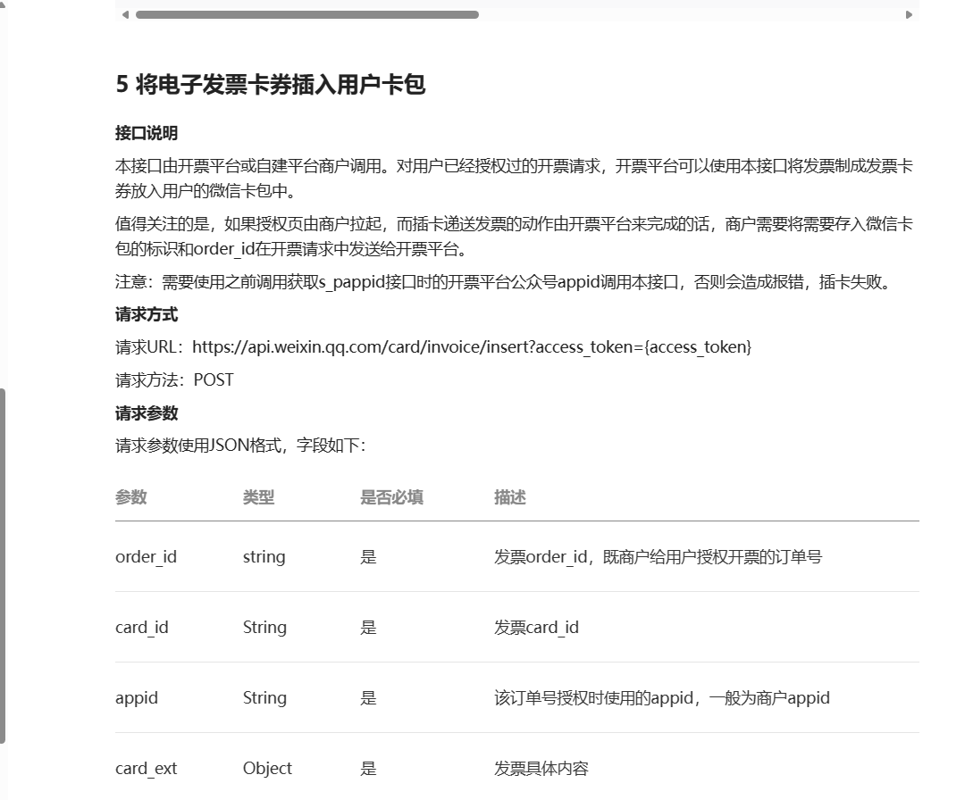
https://developers.weixin.qq.com/doc/offiaccount/WeChat_Invoice/E_Invoice/Invoicing_Platform_API_List.htmlhttps://developers.weixin.qq.com/doc/offiaccount/Getting_Started/Overview.htmlhttps://developers.weixin.qq.com/doc/offiaccount/WeChat_Invoice/E_Invoice/Invoicing_Platform_API_List.html