小程序
小游戏
企业微信
微信支付
扫描小程序码分享
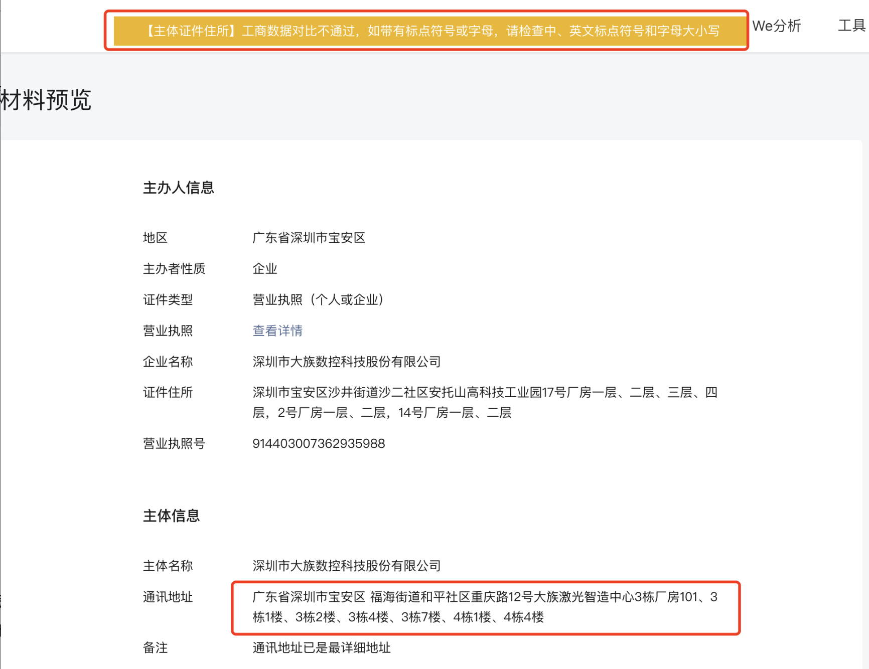
请官方人员公布下这个的解决方案,卡在这里好多天了。无论是用企查查地址,或者国家企业信用信息公示系统的地址,或者是营业执照上的地址都报这个错。请重视下这个问题。
2 个回答
加粗
标红
插入代码
插入链接
插入图片
上传视频
你好,主体证件住所指的是这个哈,请比对营业执照上信息是否填写一致
你好,麻烦通过点击下方“反馈信息”按钮,提供出现问题的。
小程序运营专员-DXG 官方人员能给个回复吗
关注后,可在微信内接收相应的重要提醒。
请使用微信扫描二维码关注 “微信开放社区” 公众号
你好,主体证件住所指的是这个哈,请比对营业执照上信息是否填写一致
小程序运营专员-DXG 官方人员能给个回复吗