我们的网站在微信内打开时,提示“如需浏览,请长按网址复制后使用浏览器访问”。我们的网站已完全合规合法,内容不涉及违规信息,但依然被微信拦截。我司域名下相关提供内部服务、签约服务等网站均出现相同报错,请协助核查具体原因并提供解决方案。
我们网站鉴权是依托微信进行的,现在微信不让直接打开链接,复制链接后去其他浏览器打开,又会因为鉴权问题,无法使用。也看了《微信外部链接内容管理规范》
完全没有涉及管理规范内的各种问题,如涉及其他情况请帮吗查出问题原因,谢谢。
补充信息:
1.网站合规证明:
- 已取得ICP备案(备案号:京ICP备15014465号-1)
- 内容无违规(如赌博、色情、政治敏感信息等)
- 若涉及用户交互,已落实实名认证及内容审核机制
2、金融行业相关资质证明
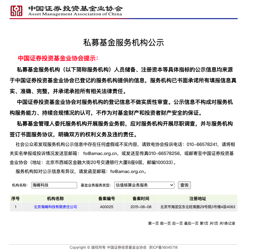
我司是中国证券投资基金业协会已登记的份额登记服务机构、估值核算机构。
查询地址如下:http://fo.amac.org.cn/amac/allNotice.do
3.技术自查:
- 已确认网页无恶意跳转、诱导分享等行为
- 服务器均采用阿里云等云服务商
也自查了,也过了3个工作日了,麻烦能给看看到底什么问题,有问题能帮忙给指出来么?没有的话请帮忙解开,已经很影响我们业务了,在这么下去,我们肯定会损失客户了,麻烦了谢谢。

看了完全不涉及诱导分享、恶意跳转等《微信外部链接内容管理规范》中的情况,麻烦赶紧给处理一下行么?