小程序
小游戏
企业微信
微信支付
扫描小程序码分享
你好,你的小程序“微子-易宿通客房服务”用户隐私保护指引审核因用户信息授权描述不明确、不清晰,本次审核不通过,建议修改后重新提交。
平台提示:接口用途内容说明需要填写合理使用内容,避免无关内容,小程序隐私保护指引内容(含补充文件内容)审核通过后将公开展示在《用户隐私保护指引》内容页面。
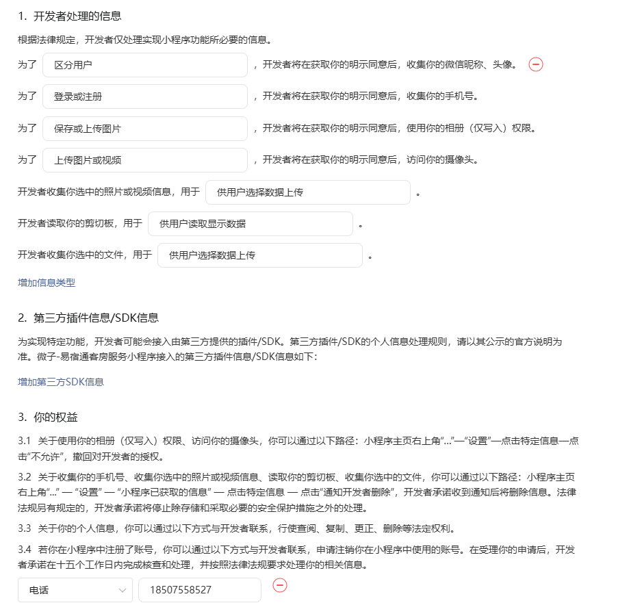
提交审核一直这个提示?为什么呢?,如下图是我的提交内容。
2 个回答
加粗
标红
插入代码
插入链接
插入图片
上传视频
仅写入权限,没有上传功能,摄像头,是拍摄,没用直接的上传能力,是拍摄能力
你好,麻烦通过点击下方“反馈信息”按钮,提供出现问题的。
建议自行检查下所填写的描述是否符合对应的隐私接口,特别要注意标有【仅写入】的权限:
比如【相册(仅写入)权限】的用途是保存图片或保存视频,是没有上传等功能的哦。
【访问你的摄像头】没有直接上传的功能,建议描述与拍照、拍摄相关,如拍照上传XX图片、拍摄上传XX视频。
关注后,可在微信内接收相应的重要提醒。
请使用微信扫描二维码关注 “微信开放社区” 公众号
建议自行检查下所填写的描述是否符合对应的隐私接口,特别要注意标有【仅写入】的权限:
比如【相册(仅写入)权限】的用途是保存图片或保存视频,是没有上传等功能的哦。
【访问你的摄像头】没有直接上传的功能,建议描述与拍照、拍摄相关,如拍照上传XX图片、拍摄上传XX视频。