小程序
小游戏
企业微信
微信支付
扫描小程序码分享
手机号快速验证组件用量告警值如何自行设置?手机打开只能开启或关闭
2 个回答
加粗
标红
插入代码
插入链接
插入图片
上传视频
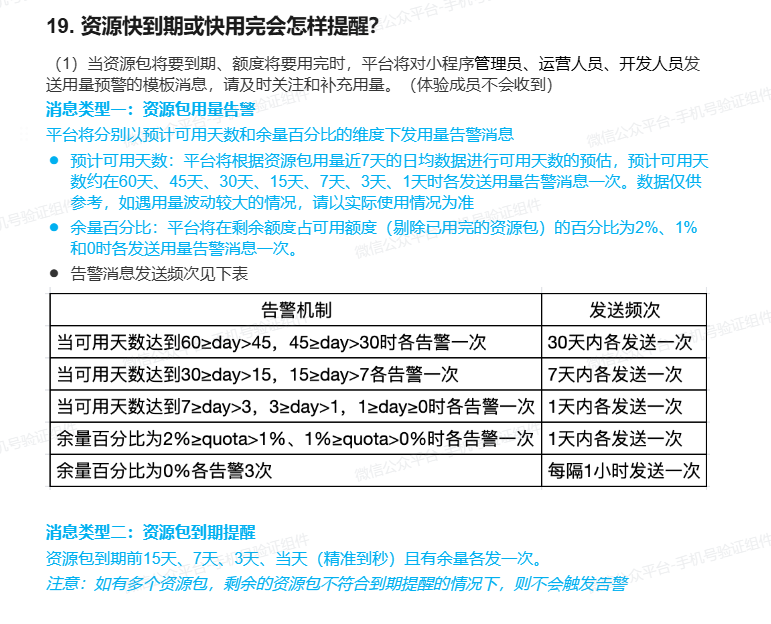
你好,查看常见问题说明。设置消息接收频次,到收到的模板消息中,点击“告警消息设置“,管理消息接收频次 https://doc.weixin.qq.com/doc/w3_AdIAPwbfAHswHrG51P5RYam7JD8Pp?scode=AJEAIQdfAAoaGht14fAdIAPwbfAHs
你好,麻烦通过点击下方“反馈信息”按钮,提供出现问题的。
本回答由AI生成,可能已过期、失效或不适用于当前情形,请谨慎参考
关注后,可在微信内接收相应的重要提醒。
请使用微信扫描二维码关注 “微信开放社区” 公众号
你好,查看常见问题说明。设置消息接收频次,到收到的模板消息中,点击“告警消息设置“,管理消息接收频次 https://doc.weixin.qq.com/doc/w3_AdIAPwbfAHswHrG51P5RYam7JD8Pp?scode=AJEAIQdfAAoaGht14fAdIAPwbfAHs
