小程序
小游戏
企业微信
微信支付
扫描小程序码分享
企业
3 个回答
加粗
标红
插入代码
插入链接
插入图片
上传视频
如果你有企业,建议优先申请企业公众号。
你好,麻烦通过点击下方“反馈信息”按钮,提供出现问题的。
企业可以通过认证来获取,一些接口和特权。如果只需要发表内容的话,两者相差不大。
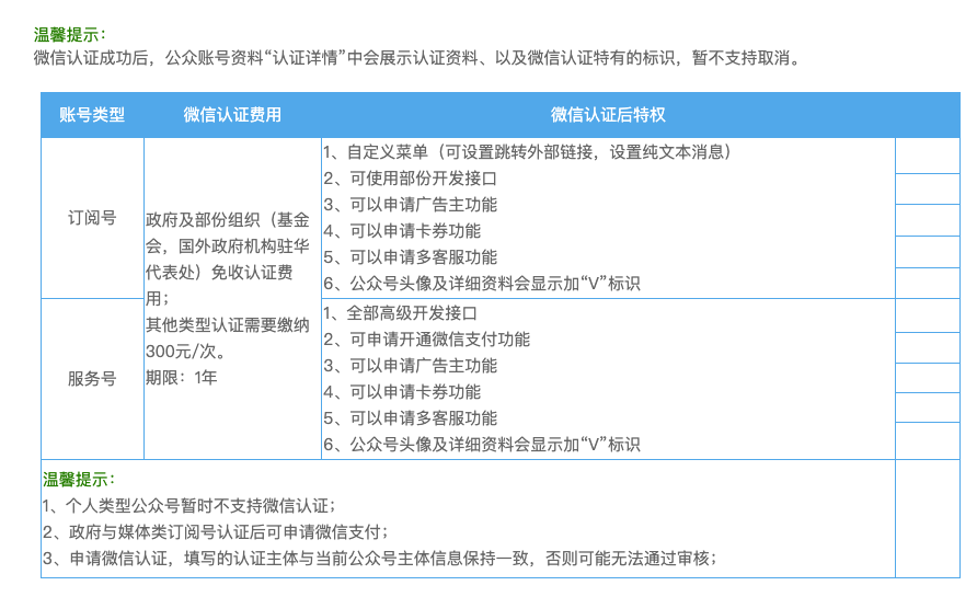
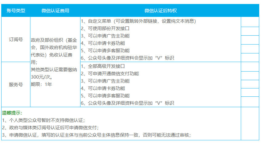
企业订阅号可以申请微信认证,完成微信认证后自定义菜单可跳转外部链接、可使用部分开发接口等等,可参考:https://kf.qq.com/faq/1612197nEJNR161219BB7Jne.html
接口权限说明文档:https://developers.weixin.qq.com/doc/offiaccount/Getting_Started/Explanation_of_interface_privileges.html
关注后,可在微信内接收相应的重要提醒。
请使用微信扫描二维码关注 “微信开放社区” 公众号
如果你有企业,建议优先申请企业公众号。
企业可以通过认证来获取,一些接口和特权。如果只需要发表内容的话,两者相差不大。
企业订阅号可以申请微信认证,完成微信认证后自定义菜单可跳转外部链接、可使用部分开发接口等等,可参考:https://kf.qq.com/faq/1612197nEJNR161219BB7Jne.html
接口权限说明文档:https://developers.weixin.qq.com/doc/offiaccount/Getting_Started/Explanation_of_interface_privileges.html