我小程序收到邀请内测,可以用直播,审核小程序却提示不能通过:
你的小程序"东营派优选",提审时间2020-02-27 14:54:31,代码发布审核未通过,原因如下:
1:小程序内容不符合规则:
(1):你好,小程序【社交-直播】插件仅限电商平台和教育服务行业,该小程序服务范畴不属于规定服务行业内,暂不支持使用社交-直播插件,请修改后再提交审核。
我资质也没问题啊。为啥不给过,这是范畴是指的哪个范畴不对呢?能明确一下吗?就这么告知有几个人能看懂!!!
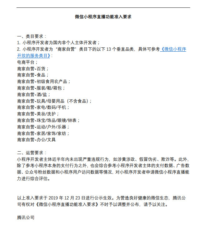
这是我的类目。。。
符合你们的要求啊
为啥不过。。能给个详细的解释和明确的解决办法吗?很耽误时间啊

你好,经核实该小程序现已具备开通直播的能力,请重新申请开通。
你好,请补充appid