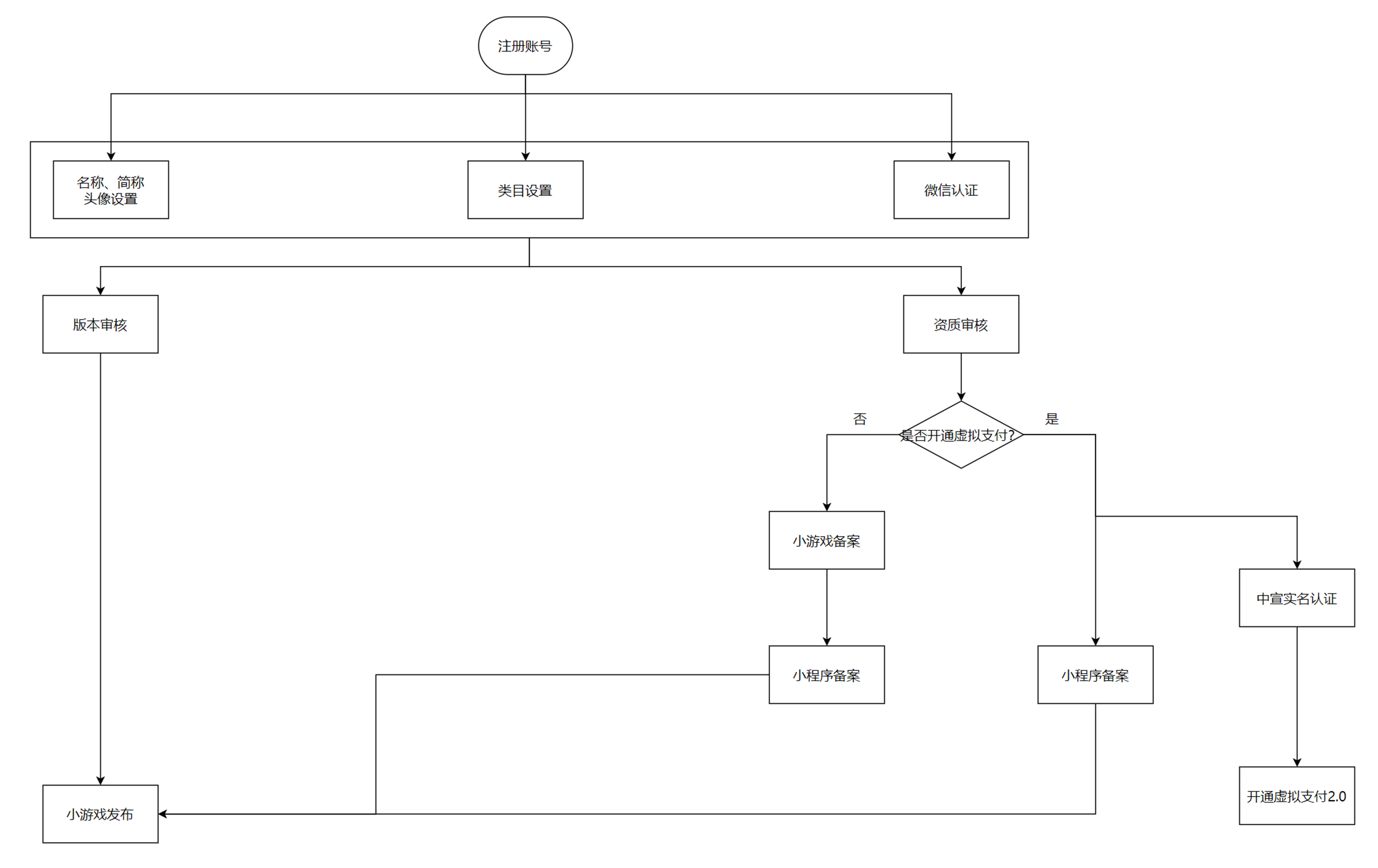
一、流程图
涉及步骤:
(1)不开通虚拟支付游戏:7个步骤,预计需13 - 37个工作日
(2)开通虚拟支付游戏:10个步骤(含开通内购),预计需9 - 22个工作日
为提高上线效率,其中多个环节允许并行,如:
(1)【名称、简称、头像设置】 、【类目设置】及【微信认证】支持并行
(2)版本审核与资质审核支持并行(棋牌 - 牌类、文化互动除外)
注意:小游戏发布前,必须先完成版本审核和备案流程
二、注册、备案&上线步骤
第一步:注册账号
1. 注册流程
2. 小游戏注册上限和绑定上限
第二步:名称、简称 & 图标设置
1. 小程序名称、简称设置规范
2. 办结时限
a. 正常情况:设置后直接生效
b. 命中名称保护词:1-3个工作日
c. 名称占用投诉:7个工作日+7个自然日名称保护期
3. 操作流程
(1)常规流程
step1:首页,点击小程序信息“去填写”
step2:
-填写小程序(小游戏)名称
-填写小程序(小游戏)简称--选填
-设置小程序(小游戏)头像
-填写小程序(小游戏)介绍
step3:提交
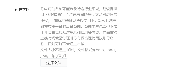
(2)名字命中保护词流程
step1:填写小程序名称,提示命中保护词或涉及特定领域
step2:在当前页面补充相关材料
-版号及相关授权书(依据系统提示补充)
-商标及相关授权 (依据系统提示补充)
-已上线产品在应用平台的截图 (依据系统提示补充)
-其他(依据系统提示补充)
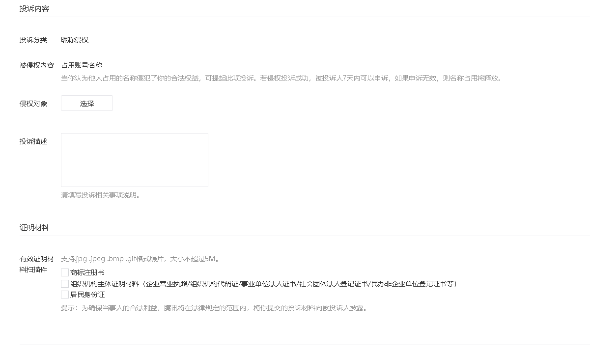
(3)名字被占用流程
step1:填写小程序名称,提示名称与已有小程序名称重复
step2:发起侵权投诉
step3:依据系统指引,填写相关信息,并提交相关材料
step4:耐心等待平台处理,一般需时7个工作日。
-如投诉成功,则名称会在7个自然日保护期后释放;
-如投诉不成功,建议依据系统提示补充材料或使用新的名称。
第三步:类目设置
1. 办结时限
设置后直接生效
2. 注意事项
1. 一级类目不支持修改,且小游戏账号只有“游戏”这个类目,无法更换或删除,如填错只能重新注册
2. 二级类目,小游戏申请时填写,发布前都可以修改(文化互动类目除外),发布后不可修改
3. 三级类目,可随时在资质管理中修改,修改后需通过资质审核,并发布新版本才会正式生效
注意:二级类目-文化互动选择后无法更改为其它类目,请谨慎选择
3. 操作流程
step1:首页,点击小程序类目“去补充”
step2:点击“添加类目”,并使用管理员微信扫码验证
step3:“服务类目”选择“游戏”,二级游戏类目(角色、休闲、动作…)依据自身 情况选择。
注意:如二级游戏类目与实际游戏内容不符,将会在提审版本时驳回,请谨慎选择
step4:设置成功
注意事项
(1)第二步与第三步无先后顺序要求
(2)当你完成第二步及第三步后,可直接提交资质审核及版本审核
第四步:微信认证
1. 办结时限
1-3个工作日
2. 认证流程
企业主体必须进行微信认证,个人主体自行选择,完成微信认证后账号才能获得
“被分享”和“被搜索”的能力,可参考
3. 特权
4. 认证Q&A
第五步:资质审核
1. 资质材料要求
2. 办结时限
正常情况:1-2个自然日
3. 操作流程
step1:微信公众平台 - 首页 - 小程序发布流程 - 小程序备案 - 选择游戏情况 - 资质提交(首次提交资质材料)
或 微信公众平台 - 首页 - 菜单栏左下角 - 账号设置 - 游戏设置 - 资质管理 - 前往管理
step2:
-选择与游戏内容一致的游戏三级类目
-依据引导页的情况,选择是否同时申请支付资质
step3:上传资质材料
注意:请将材料上传至对应的模块,切勿错位上传(如著作权授权书上传至其他授权书);错位上传的材料,均会被驳回审核
step4:提交审核
如提交审核后,发现材料需要改动,可操作撤回。
4. 撤回流程
路径:[微信公众平台-菜单栏左下角-账号设置-游戏设置-资质管理],点击“撤回审核”
注意:提交的资质已进入审核队列,撤回审核后再次提交将重新排队审核
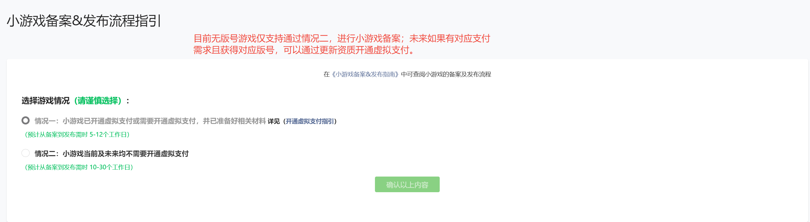
第六步:小程序备案
1. 办结时限
选择情况一,约5~12个工作日
选择情况二,约10~30个工作日
2. 操作流程
step1:首页,设置-小程序备案,点击去完善
或 点击菜单栏左下角-账号设置-基本设置-基础信息-小程序备案,点击去完善
step2:根据自身资质的情况进行选择,然后点击确认以上内容,进入下一步
step3:展示相应的流程引导页面
(1)情况一:
a. 提交IAP资质审核(参考第五步)
b. 资质审核通过后,提交小程序备案
(2)情况二:
a. 提交IAA资质审核(参考第五步)
b. 开始小游戏备案,选择游戏类型、签署文件、填写游戏内容,信息预览无误后进行提交
c. 资质审核和小游戏备案均通过后,提交小程序备案
3. 操作指引
(1)初次备案,可参考
(2)完成备案后,如微信小程序实际信息发生改变,需及时进行备案更新,可参考
第七步:版本审核
1. 提醒
版本提交前,需先完成适龄提示设置且等待审核完成,时限正常是1个工作日
版本审核通过,需“小程序备案”完成后,方可发布。
具体表现为:管局审核通过后,将下发的小程序备案号,代表你的小程序已完成备案, 可以进入版本发布等流程。
2. 办结时限
正常情况:1个自然日
3. 操作流程
step1:版本管理-开发版本,点击“提交审核”
step2:
-选择游戏开发对应的引擎
-完善用户隐私保护指引
-完成适龄提示设置
-填写版本更新说明
step3:上传宣传图(非必填)
step4:提交版本审核
step5:版本审核通过后,即可发布上线
4. 加急流程
如有紧急需求(BUG修复/重大活动),可申请加急审核,加急审核需满足以下条件:
(1)该小游戏版本属于更新版本,即:历史已有通过的小游戏版本
(2)剩余可用加急次数大于0。所有帐号每季度有2次加急次数,每年的1月、4月、7 月、10月的1日刷新。过期次数不叠加,请谨慎选择申请加急
(3)累计注册用户 > 5000
注意事项二
(1)除特殊类目(牌类、文化互动)外,资质审核提交后,无需等待审核结果,可 直接提交版本审核
(2)特殊类目(牌类、文化互动),需资质审核通过后,方可提交版本审核
(3)版号游戏需资质审核通过后,方可进行中宣部实名认证系统接入
第八步:中宣部实名认证系统接入
1. 办结时长
1个工作日
2. 操作流程
第九步:开通虚拟支付
1. 开通条件
(1)主体类型为个体工商户或企业已认证小游戏
(2)已接入中宣部实名认证系统
(3)版号,软著及相关授权等资质审核通过
注意:文化互动类目的游戏不支持申请开通虚拟支付
2. 办理指南
